medigraphic.com
ENGLISH

Anales Médicos de la Asociación Médica del Centro Médico ABC

ISSN 0185-3252 (Impreso)
Revista de la Asociación Médica del Centro Médico ABC
  • Mostrar índice
  • Números disponibles
  • Información
    • Información general        
    • Directorio
  • Publicar
    • Instrucciones para autores        
  • medigraphic.com
    • Inicio
    • Índice de revistas            
    • Registro / Acceso
  • Mi perfil

2022, Número 1

<< Anterior Siguiente >>

An Med Asoc Med Hosp ABC 2022; 67 (1)


Relación entre el sistema renina angiotensina aldosterona y las complicaciones cardiovasculares por SARS-CoV-2

Pavía López, Abel Alberto1; Pavía Aubry, Vanina2; López Jalil, Héctor Alfredo3; Conde Carmona, Ignacio4; Ángel Juárez, Víctor Manuel5
Texto completo Cómo citar este artículo 10.35366/104366

DOI

DOI: 10.35366/104366
URL: https://dx.doi.org/10.35366/104366
Artículos similares

Idioma: Español
Referencias bibliográficas: 52
Paginas: 34-43
Archivo PDF: 348.74 Kb.


PALABRAS CLAVE

Coronavirus, sistema renina angiotensina aldosterona, homólogo de la enzima convertidora de angiotensina 2.

RESUMEN

Desde el surgimiento de la pandemia por el virus del síndrome respiratorio agudo grave coronavirus 2 en diciembre del 2019, se observó una mayor prevalencia de complicaciones que comprometen la vida en personas con hipertensión arterial. Se ha sugerido que el homólogo de la enzima convertidora de angiotensina 2 sirve como receptor del virus y facilita su penetración al interior de las células, el propósito de la presente revisión de la literatura es establecer la relación de daño a órgano blanco causado por el virus síndrome respiratorio agudo grave coronavirus 2 y su probable relación con el sistema renina angiotensina aldosterona.



ABREVIATURAS:

  • ECA2 = Enzima convertidora de angiotensina 2.
  • SARS CoV-2 = Síndrome respiratorio agudo grave coronavirus 2.
  • SARS-CoV = Síndrome respiratorio agudo grave coronavirus.
  • AT1 = Receptor tipo 1 para la angiotensina II.
  • AT2 = Receptor tipo 2 para la angiotensina II.
  • AI = Angiotensina I.
  • AII = Angiotensina II.
  • TMPRSS2 = Transmembrane serine protease 2.
  • RNAm = Ácido ribonucleico mensajero.
  • IL = Interleucinas.
  • G-CSF = Factor estimulante de colonias de granulocitos.
  • TNF-a = Factor de necrosis tumoral alfa.
  • ECA = Enzima convertidora de angiotensina.
  • Ang (1-7) = Angiotensina 1-7.
  • Ang (1-9) = Angiotensina 1-9.
  • Células P = Células parecidas a las neuronas.



INTRODUCCIóN

En diciembre del 2019, un nuevo tipo de neumonía con severa afección pulmonar aguda causado por la mutación de una variedad de síndrome respiratorio agudo grave coronavirus 2, fue por vez primera señalado en la Provincia de Wuhan, China.1 Aproximadamente, 20% de los enfermos desarrollaron insuficiencia respiratoria aguda y falla orgánica múltiple;2 de ellos, 23% tuvieron daño miocárdico,3 lo que ensombrece aún más la severidad de la enfermedad. Estudios experimentales sugieren que la proteína S del virus que en el espacio adquiere la forma de una espiga se une a la molécula homóloga de la enzima convertidora de angiotensina, 2 la cual sirve entonces como receptor de las células huésped; por lo que la expresión de enzima convertidora de angiotensina 2, así como su distribución en diversos tejidos, podrían ser determinantes de la severidad de la enfermedad. Los hallazgos experimentales en presencia de insuficiencia cardiaca demuestran un incremento en la expresión del RNAm que codifica para la síntesis de la enzima convertidora de riesgo de complicaciones que comprometan la vida.4 El objetivo de la presente revisión de la literatura es establecer la relación de daño a órgano blanco causado por el virus del síndrome respiratorio agudo grave coronavirus 2 y su probable relación con el sistema renina angiotensina aldosterona a través de la expresión del homólogo de enzima convertidora de angiotensina 2 con o sin daño miocárdico establecido.



PERSPECTIVA HISTóRICA

En 1898, Robert Tigerstedt y Gunner Bergman, en sus trabajos de investigaron demostraron la función vasopresora de una sustancia a la que denominaron renina, por ser obtenida a partir de extractos de corteza renal.5 Page y Kohlstaedt, en 1940, lograron aislar la angiotonina, sitio de acción de la renina.6,7 Más tarde se acordó un cambio en la nomenclatura a angiotensina.8

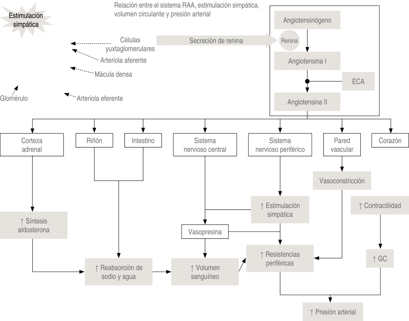
El conocimiento obtenido durante todo este tiempo permite establecer que el sistema renina angiotensina aldosterona es esencial en mantener la homeostasis de la presión arterial, el equilibrio hídrico y electrolítico en los mamíferos9 (Figura 1).



FISIOPATOLOGíA DEL SISTEMA RENINA ANGIOTENSINA ALDOSTERONA (SRAA)

La hidrólisis del péptido precursor angiotensinógeno sintetizado en el hígado por la renina producida por las células yuxtaglomerulares por activación simpática forma un decapétido angiotensina I; la remoción de dos aminoácidos más por la acción de la enzima convertidora de angiotensina (ECA), resulta en la formación biológica del péptido activo angiotensina II, que ejerce su acción a través de su acoplamiento proteínico de dos receptores: AT1 y AT2. La sobrestimulación simpática produce elevación de AII ejerciendo su acción mediante los receptores AT1, e induce no sólo vasoconstricción arterial, sino también proliferación celular, inflamación, hipercoagulabilidad, síntesis de matriz extracelular y remodelación vascular, lo que explica en parte el daño en diversos órganos y las manifestaciones clínicas de la enfermedad cardiovascular.10-14

La hidrólisis del grupo carboxilo y fenilalanina de la AII por el homólogo de la enzima convertidora de angiotensina descrita en el año 2000 (ECA2) resulta en la formación de Ang (1-7).15 En modelos experimentales de falla ventricular izquierda se ha descrito otra vía metabólica menos eficiente16 a través de la hidrólisis de AI, ya sea por la acción de la ECA o su homólogo ECA2 en un doble paso; primero se obtiene Ang (1-9) metabolito sin actividad biológica, y posteriormente Ang (1-7)17 (Figura 2).

La mayor localización tisular de la ECA2 es en el corazón, riñones y testículos,18 y en menor grado hígado e intestinos.19 En el corazón se expresa en la superficie de las células endoteliales y en las células miocárdicas.20,21 La Ang (1-7) puede inducir vasodilatación o vasoconstricción dependiendo de sus concentraciones y el tipo de lecho vascular.22 Es probable que el mayor efecto fisiológico de la ECA 2 sea la reducción de la AII como parte de un sistema de contrarregulación enzimática, más que un efecto benéfico por sí misma.23



RELACIóN DE LA ENZIMA CONVERTIDORA DE ANGIOTENSINA CON EL SíNDROME RESPIRATORIO AGUDO GRAVE CORONAVIRUS 2

La patogenicidad del virus y su relación con la célula huésped está mediada por la proteína S; la mayor expresión en este sitio del receptor de ECA2 podría explicar la susceptibilidad en la superficie de las células pulmonares a la infección causada por SARS-CoV.24 Utilizando la técnica de cromatografía, es posible identificar el sitio del SARS-CoV-2, que se une a la ECA2; la configuración espacial de la espiga del coronavirus parece ser fundamental en el reconocimiento del receptor ECA2 de las células huésped.25 Otros estudios experimentales demuestran que la entrada hacia el interior de las células requiere también la participación de una proteína transmembrana denominada TMPRSS2.26,27 La coexpresión de ambas proteínas: ECA2 y TMPRSS2 son necesarias para adquirir la infección. Se ha corroborado la presencia de ambas en las células ciliadas del epitelio nasal, senos paranasales, tracto bronquial, así como en las células alveolares tipo II. Lo que podría explicar el daño respiratorio28 (Figura 3).

Sin embargo, la mayor expresión de RNAm para la síntesis de la ECA2 se ha encontrado en el intestino, testículos y el riñón, lo que explica la vulnerabilidad de estos órganos a la infección viral, así como la detección del mismo en la materia fecal. La expresión de la ECA2 en el corazón es menor que la de los intestinos, pero mayor que en el pulmón, principal órgano de choque, lo que sugiere que el aparato cardiovascular es un potencial sitio de infección25 (Figura 4).

En modelos experimentales de corazón humano se han identificado por lo menos ocho diferentes tipos celulares que manifiestan los genes que expresan ECA2: células miocárdicas, células endoteliales, macrófagos, fibroblastos, pericitos, células musculares lisas, linfocitos T y células P (parecidas a las neuronas); de entre todas ellas la mayor expresión de esta ECA2 es en el pericito, lo que sugiere a este grupo celular como la célula huésped preferente del SARS-CoV-2 en el aparato cardiovascular25 (Figura 5).

De forma similar, la expresión de ECA2 es exponencial en sujetos con daño miocárdico previo, lo que sugiere que la disfunción ventricular y/o la insuficiencia cardiaca son una entidad con mayor vulnerabilidad del SARS-CoV-2, y con un curso clínico más sombrío25 (Figura 6).

Un estudio realizado en pacientes hospitalizados por COVID-19 en el Norte de Italia mostró que la mortalidad fue significativamente mayor en pacientes con patología cardiaca previa en comparación con los que no la tenían (35.8% frente a 15.2%; rango logarítmico p = 0.019; riesgo relativo 2.35; 95% intervalo de confianza 1.08-5.09). La muerte ocurrió durante la hospitalización en un tiempo promedio de 8 días en pacientes con patología cardiaca previa y en 10 días en pacientes sin patología cardiaca previa. Las causas de muerte en los pacientes cardiópatas fueron por síndrome de dificultad respiratoria aguda (once pacientes), choque séptico (cinco pacientes) y tromboembolia pulmonar aguda (tres pacientes); la principal causa de muerte en pacientes no cardiópatas fue síndrome de dificultad respiratoria aguda, excepto en uno de los casos, cuya causa de muerte fue tromboembolia pulmonar aguda29 (Figura 7).

De aquí la replicación viral se disemina a las células endoteliales de las arteriolas y capilares con el consecuente daño a la microcirculación. Otros dos receptores de SARS CoV-2 se expresan en los macrófagos que podrían transportar el virus hacia el corazón; las células infectadas (pericitos), a través de las uniones celulares establecen un ligando con células endoteliales y neutrófilos. Uno de los principales ligandos con las células endoteliales es la angiopoyetina, molécula que determina además del periodo de vida de este linaje celular su adecuado funcionamiento. El ataque dirigido a los pericitos traerá como consecuencia disfunción endotelial, inflamación, y trastornos de la microcirculación que podría explicar el daño miocárdico medido por enzimas cardiacas; la magnitud de la elevación se relaciona con la tasa de mortalidad25,30 (Figura 8).

La entrada del virus a las células endoteliales induce a la baja la expresión de ECA2, y al hacerlo, el efecto protector de esta enzima se pierde; se ha postulado que la actividad incrementada en estas condiciones de AII podría ser un mecanismo de daño miocárdico por SARS-CoV-2, hipótesis que deberá ser comprobada.31,32



LA TORMENTA INFLAMATORIA

El desequilibrio inmunológico en la hipertensión arterial podría explicar los posibles mecanismos del mal pronóstico en el curso de la enfermedad por SARS-CoV-2.31 El rápido deterioro en esta infección se asocia a la síntesis masiva de sustancias proinflamatorias; un aumento de la interleucinas 2 (IL-2), 6 (IL-6) y 7 (IL-7), el factor estimulante de colonias de granulocitos (G-CSF), y el factor de necrosis tumoral alfa (TNF-a), entre otras.33 Modelos experimentales, clínicos y de intervención sugieren que estas mismas citocinas se asocian al desarrollo de hipertensión arterial.34-37 La hipertensión arterial se asocia a un perfil inmunológico de sobreproducción de todas estas citocinas, pero con una menor respuesta de defensa ante el virus, lo que explicaría el acelerado daño a órgano blanco. Estos datos indican que la edad asociada a la respuesta inmunológica en personas con hipertensión arterial pudiese asociarse con un peor pronóstico de la enfermedad SARS CoV-2.38



DATOS EPIDEMIOLóGICOS

De la base de datos, en 20,982 pacientes diagnosticados en China con SARS-CoV-2, la prevalencia de hipertensión fue de 12.6%; en el análisis de 406 pacientes fallecidos por esta infección, la proporción de hipertensión arterial fue de 39.7%; sin embargo, 81% de ellos fueron mayores a 60 años de edad;39 la hipertensión arterial podría simplemente representar la proximidad del periodo de ancianidad y con ello a otros factores de riesgo cardiovascular como la diabetes mellitus tipo 2, la cardiopatía hipertensiva u otras complicaciones cardiovasculares40 (Figura 9).

La relación entre la hipertensión arterial y la severidad de la infección por SARS-CoV-2 puede ser confundida entonces por la edad y el resto de comorbilidades y quizá explique la alta tasa de mortalidad en Italia debido a la mayor población de ancianos en toda Europa,41 cuya edad promedio de muerte fue 79 años con prevalencia de hipertensión arterial en este grupo de 73%.42



MARCADORES CLíNICOS CARDIOVASCULARES DE MAL PRONóSTICO

Una de las características clínicas observadas en las unidades de cuidados intensivos en este grupo de pacientes es que la caída de presión arterial 24 horas después del ingreso hospitalario asociada a la neumonía,43 representa un signo de inestabilidad hemodinámica, y por lo tanto de vigilancia estrecha de acuerdo a las recomendaciones establecidas en las guías internacionales del tratamiento del choque séptico.44 La hipotensión en enfermos graves predispone a la insuficiencia renal aguda,45 el daño miocárdico manifestado por un aumento en la troponina de alta sensibilidad está asociado a una respuesta inflamatoria exagerada y mal pronóstico.30,46



USO DE INHIBIDORES DE LA ENZIMA CONVERTIDORA DE ANGIOTENSINA O BLOQUEADORES DE LOS RECEPTORES DE AII (AT1)

La probable interacción entre los virus SARS y la enzima ECA2 como receptor de células blanco y su exponencial capacidad de infectar47 llevó a la controversia sobre si el bloqueo del sistema renina angiotensina aldosterona con el uso de los inhibidores de la ECA, o de los antagonistas de receptores de AII (AT1), podría ser responsable del grado exagerado de virulencia del SARS-CoV-2.48 Sin embargo, no existe evidencia que compruebe que estos medicamentos son de riesgo en el curso de la infección por SARS-CoV-2, y por lo tanto el bloqueo del sistema renina angiotensina no debe suspenderse en enfermos hipertensos con un curso estable de la enfermedad; el discontinuar o suspender estos medicamentos en pacientes con disfunción ventricular o insuficiencia cardiaca podrían tener un impacto clínico sobre la mortalidad cardiovascular.48-50 Además, estudios experimentales sugieren que la activación del eje AII-rAT1 promueve el daño pulmonar, mientras que el aumento de la ECA2 podría proteger al pulmón. Así, el potencial incremento de la expresión de ECA2 asociado al uso de bloqueadores del sistema renina angiotensina aldosterona y la disminución en los niveles de AII por los inhibidores de la ECA o la reducción del efecto de angiotensina asociada al bloqueo de los receptores AT1 podrían proteger el pulmón más que ser dañinos.51,52



CONCLUSIONES

La sobrexpresión de la actividad simpática y del sistema renina angiotensina aldosterona tienen efecto deletéreo en el aparato cardiovascular: la hipertrofia ventricular izquierda, fibrosis miocárdica e insuficiencia cardiaca. La contrarregulación a través de la expresión del homólogo de la enzima convertidora de angiotensina 2 (ECA2) produce vasodilatación y limita el daño de la angiotensina II. El coronavirus SARS-CoV-2 utiliza esta enzima como receptor que, al unirse a la proteína TMPRSS2, facilita la entrada del virus a las células; en el aparato cardiovascular se han encontrado ocho tipos de célula blanco, de entre ellas el pericito es la más afectada y con ello se inicia un proceso de disfunción endotelial, inflamación y daño miocárdico. La magnitud de esta respuesta determina el pronóstico de la enfermedad. La hipertensión arterial es un factor de riesgo. El antecedente de daño miocárdico previo y la insuficiencia cardiaca son condiciones que incrementan la expresión y síntesis de la ECA2, por lo que facilita la replicación y propagación del virus, exagera la respuesta inflamatoria y las complicaciones que comprometen la vida. Ni los inhibidores de la ECA ni los antagonistas de los receptores AT1 aumentan la virulencia de este agente patógeno, por el contrario, la inhibición en la producción de angiotensina II limita el daño a órganos blanco como corazón y riñón. Los inhibidores de receptores AT1 evitan la progresión del daño miocárdico y con ello podrían disminuir la expresión de ECA2, por esto, a nivel universal, las sociedades médicas no aconsejan suspender estos fármacos.


REFERENCIAS (EN ESTE ARTÍCULO)

  1. Zhou P, Yang X-L, Wang X-G, Hu B, Zhang L, Zhang W et al. A pneumonia outbreak associated with a new coronavirus of probable bat origin. Nature. 2020; 579 (7798): 270-273.

  2. Guan W-J, Ni Z-Y, Hu Y, Liang WH, Ou CQ, He JX et al. Clinical characteristics of coronavirus disease 2019 in China. N Engl J Med. 2020; 382 (18): 1708-1720.

  3. Yang X, Yu Y, Xu J, Shu H , Xia J, Liu H et al. Clinical course and outcomes of critically ill patients with SARS-CoV-2 pneumonia in Wuhan, China: a single-centered, retrospective, observational study. Lancet Respir Med. 2020; 8 (5): 475-481. doi: 10.1016/S2213-2600(20)30079-5.

  4. Jeffers SA, Tusell SM, Gillim-Ross L, Hemmila EM, Achenbach JE, Babcock GJ et al. CD209L (L-SIGN) is a receptor for severe acute respiratory syndrome coronavirus. Proc Natl Acad Sci USA. 2004; 101 (44): 15748-15753.

  5. Tigerstedt R, Bergman PG. Niere und Kreislauf. Skand Arch Physiol. 1898; 8: 223-271.

  6. Page IH, Helmer OM. A crystalline pressor substance (angiotonin) resulting from the reaction between renin and renin-activator. J Exp Med. 1940; 71 (1): 29-42.

  7. Page IH, Helmer OM, Plentl AA, Kohlstaedt KG, Corcoran AC. Suggested change in designation of "renin-activator" (hypertensinogen) to "renin-substrate (a2 globulin)". Science. 1943; 98: 153.

  8. Braun-Menéndez E, Page IH. Suggested revision of nomenclature: angiotensin. Science. 1958; 127: 242.

  9. Skeggs LT, Dorer FE, Levine, Lentz KE, Kahn JR. The biochemistry of the renin–angiotensin system. Adv Exp Med Biol. 1980; 130: 1-27.

  10. Touyz RM. The role of angiotensin II in regulating vascular structural and functional changes in hypertension. Curr Hypertens Rep. 2003; 5: 155-164.

  11. Schelling P, Fischer H, Ganten D. Angiotensin and cell growth: a link to cardiovascular hypertrophy. J Hypertens. 1991; 9 (1): 3-15.

  12. Touyz RM, Tabet F, Schiffrin EL. Redox-dependent signaling by angiotensin II and vascular remodeling in hypertension. Clin Exp Pharmacol Physiol. 2003; 30 (11): 860-866.

  13. Vaughan DE. Angiotensin, fibrinolysis, and vascular homeostasis. Am J Cardiol. 2001; 19 (87): 18C-24C.

  14. Lijnen PJ, Petrov VV, Fagard RH. Angiotensin II-induced stimulation of collagen secretion and production in cardiac fibroblasts is mediated via angiotensin II subtype 1 receptors. J Renin Angiotensin Aldosterone Syst. 2001; 2 (2): 117-122.

  15. Vickers C, Hales P, Kaushik V, Dick L, Gavin J, Tang J et al. Hydrolysis of biological peptides by human angiotensin-converting enzyme-related carboxypeptidase. J Biol Chem. 2002; 277: 14838-14843.

  16. Rice GI, Thomas DA, Grant PJ, Turner AJ, Hooper NM. Evaluation of angiotensin-converting enzyme (ACE), its homologue ACE2 and neprilysin in angiotensin peptide metabolism. Biochem J. 2004; 383: 45-51.

  17. Zisman LS, Keller RS, Weaver B, Lin Q, Speth R, Bristow MR et al. Increased angiotensin-(1-7)-forming activity in failing human heart ventricles: evidence for upregulation of the angiotensin-converting enzyme Homologue ACE2. Circulation. 2003; 108: 1707-1712.

  18. Tipnis SR, Hooper NM, Hyde R, Karran E, Christie G, Turner AJ. A human homolog of angiotensin-converting enzyme. Cloning and functional expression as a captopril-insensitive carboxypeptidase. J Biol Chem. 2000; 275 (43): 33238-33243.

  19. Komatsu T, Suzuki Y, Imai J, Sugano S, Hida M, Tanigami A et al. Molecular cloning, mRNA expression and chromosomal localization of mouse angiotensin-converting enzyme-related carboxypeptidase (mACE2). DNA Seq. 2002; 13 (4): 217-220.

  20. Hamming I, Timens W, Bulthuis ML, Lely AT, Navis G, van Goor H. Tissue distribution of ACE2 protein, the functional receptor for SARS coronavirus. A first step in understanding SARS pathogenesis. J Pathol. 2004; 203 (2): 631-637.

  21. Gallagher PE, Ferrario CM, Tallant EA. Regulation of ACE2 in cardiac myocytes and fibroblasts. Am J Physiol Heart Circ Physiol. 2008; 295 (6): H2373-H2379.

  22. Sampaio WO, Nascimento AA, Santos RA. Systemic and regional hemodynamic effects of angiotensin-(1-7) in rats. Am J Physiol Heart Circ Physiol. 2003; 284 (6): H1985-1994.

  23. Keidar S, Kaplan M, Gamliel-Lazarovich A. ACE2 of the heart: from angiotensin I to angiotensin (1-7). Cardiovasc Res. 2007; 73 (3): 463-469.

  24. Tseng CT, Tseng J, Perrone L, Worthy M, Popov V, Peters CJ. Apical entry and release of severe acute respiratory syndrome-associated coronavirus in polarized Calu-3 lung epithelial cells. J Virol. 2005; 79 (15): 9470-9479.

  25. Chen L, Li X, Chen M, Feng Y, Xiong C. The ACE2 expression in human heart indicates new potencial mechanism of heart injury among patients infected with SARS-CoV-2. Cardiovasc Res. 2020; 116 (6): 1097-1100. doi: 10.1093/cvr/cvaa078.

  26. Hoffman M, Kleine-Weber H, Schroeder S,Krüger N, Herrler K, Erichsen K et al. SARS-CoV-2 cell entry depends on ACE2 and TMPRSS2 and it is blocked by a clinical proven protease inhibitor. Cell. 2020; 181 (2): 271-280.e8. doi: 10.1016/j.cell.2020.02.052.

  27. Bertram S, Heurich A, Lavender H, Gierer S, Danisch S, Perin P et al. Influenza and SARS-coronavirus activating proteases TMPRSS2 and HAT are expressed at multiple sites in human respiratory and gastrointestinal tracts. PLoS One. 2012; 7 (4): e35876.

  28. Vaduganathan M, Vardeny O, Michel T, McMurray JJV, Pfeffer Ma, Solomon SD. Renin-angiotensin-aldosterone system inhibitors in patients with Covid-19. N Engl J Med. 2020; 382: 1653-1659.

  29. Inciardi RM, Adamo M, Lupi L, Cani DS, Di Pasquale M, Tomasoni D et al. Characteristics and outcomes of patients hospitalized for COVID-19 and cardiac disease in Northern Italy. Eur Heart J. 2020; 41 (19): 1821-1829.

  30. Guo T, Fan Y, Chen M, Wu X, Zhang L, He T et al. Cardiovascular implications of fatal outcomes of patients with coronavirus disease 2019 (COVID-19). JAMA Cardiol. 2020; 5 (7): 811-818.

  31. Liu Y, Yang Y, Zhang C, Huang F, Wang F, Yuan J et al. Clinical and biochemical indexes from 2019-nCoV infected patients linked to viral loads and lung injury. Sci China Life Sci. 2020; 63 (3): 364-374.

  32. Drummond G, Vinh A, Guzik T, Sobey CG. Immune mechanisms of hypertension. Nat Rev Immunol. 2019; 19 (8): 517-532.

  33. Huang C, Wang Y, Li X, Ren L, Zhao J, Hu Y et al. Clinical features of patients infected with 2019 novel coronavirus in Wuhan, China. Lancet. 2020; 395: 497-506.

  34. Carnevale D, Wenzel P. Mechanical stretch on endothelial cells interconnects innate and adaptive immune response in hypertension. Cardiovasc Res. 2018; 114 (11): 1432-1434.

  35. Loperena R, Van Beusecum JP, Itani HA, Engel N, Laroumanie F, Xiao L et al. Hypertension and increased endothelial mechanical stretch promote monocyte differentiation and activation: roles of STAT3, interleukin 6 and hydrogen peroxide. Cardiovasc Res. 2018; 114 (11): 1547-1563.

  36. Czesnikiewicz-Guzik M, Osmenda G, Siedlinski M, Nosalski R, Pelka P, Nowakowski D et al. Causal association between periodontitis and hypertension: evidence from Mendelian randomization and a randomized controlled trial of non-surgical periodontal therapy. Eur Heart J. 2019; 40 (42): 3450-3470.

  37. Itani HA, McMaster WG Jr, Saleh MA, Nazarewicz RR, Mikolajczyk TP, Kaszuba AM et al. Activation of human T cells in hypertension: studies of humanized mice and hypertensive humans. Hypertension. 2016; 68 (1): 123-132.

  38. Youn JC, Yu HT, Lim BJ, Koh MJ, Lee J, Chang DY et al. Immunosenescent CD8þ T cells and C-X-C chemokine receptor type 3 chemokines are increased in human hypertension. Hypertension. 2013; 62 (1): 126-133.

  39. Epidemiology Working Group for NCIP Epidemic Response, Chinese Center for Disease Control and Prevention. The epidemiological characteristics of an outbreak of 2019 novel coronavirus diseases (COVID-19) in China. Zhonghua Liu Xing Bing Xue Za Zhi. 2020; 41 (2): 145-151.

  40. Grasselli G, Pesenti A, Cecconi M. Critical care utilization for the COVID-19 outbreak in Lombardy, Italy: early experience and forecast during an emergency response. JAMA. 2020; 323 (16): 1545-1546.

  41. Remuzzi A, Remuzzi G. COVID-19 and Italy: what next? Lancet. 2020; 395 (10231): 1225-1228.

  42. Onder G, Rezza G, Brusaferro S. Case-fatality rate and characteristics of patients dying in relation to COVID-19 in Italy. JAMA. 2020; 323 (18): 1775-1776.

  43. Schulte-Hubbert B, Meiswinkel N, Kutschan U, Kolditz M. Prognostic value of blood pressure drops during the first 24 h after hospital admission for risk stratification of community-acquired pneumonia: a retrospective cohort study. Infection. 2020; 48 (2): 267-274.

  44. Rhodes A, Evans LE, Alhazzani W, Levy MM, Antonelli M, Ferrer R et al. Surviving sepsis campaign: international guidelines for management of sepsis and septic shock: 2016. Intensive Care Med. 2017; 43 (3): 304-377.

  45. Arentz M, Yim E, Klaff L, Lokhandwala S, Riedo FX, Chong M, Lee M. Characteristics and outcomes of 21 critically ill patients with COVID-19 in Washington State. JAMA. 2020; 323 (16): 1612-1614.

  46. Madjid M, Safavi-Naeini P, Solomon SD, Vardeny O. Potential effects of coronaviruses on the cardiovascular system: a review. JAMA Cardiol. 2020; 5 (7): 831-840.

  47. Li W, Moore MJ, Vasilieva N, Sui J, Wong SK, Berne MA et al. Angiotensin-converting enzyme 2 is a functional receptor for the SARS coronavirus. Nature. 2003; 426 (6965): 450-454.

  48. Williams B, Mancia G, Spiering W, Agabiti-Rosei E, Azizi M, Burnier M et al. ESC/ESH Guidelines for the management of arterial hypertension: The Task Force for the management of arterial hypertension of the European Society of Cardiology and the European Society of Hypertension. J Hypertens. 2018; 36 (10): 1953-2041.

  49. Kuster GM, Pfister O, Burkard T, Zhou Q, Twerenbold R, Haaf P et al. SARS-CoV2: should inhibitors of the renin-angiotensin system be withdrawn in patients with COVID-19? Eur Heart J. 2020; 41 (19): 1801-1803.

  50. Whelton PK, Carey RM, Aronow WS, Casey DE Jr, Collins KJ, Dennison-Himmelfarb et al. ACC/AHA/AAPA/ABC/ACPM/AGS/APhA/ASH/ASPC/NMA/PCNA Guideline for the Prevention, Detection, Evaluation, and management of high blood pressure in adults: a report of the American College of Cardiology/American Heart Association Task Force on Clinical Practice Guidelines. J Am Coll Cardiol. 2018; 71: e127-e248.

  51. Soto M, Bang SI, McCombs J, Rodgers KE. Renin angiotensin system-modifying therapies are associated with improved pulmonary health. Clin Diabetes Endocrinol. 2017; 3: 6.

  52. Henry C, Zaizafoun M, Stock E, Ghamande S, Arroliga AC, White HD. Impact of angiotensin-converting enzyme inhibitors and statins on viral pneumonia. Proc (Bayl Univ Med Cent. 2018; 31 (4): 419-423.



AFILIACIONES

1 Cardiología intervencionista, Miembro del Cuerpo Médico del Centro Médico ABC. Ciudad de México, CDMX.

2 Maestría en Obesidad y comorbilidades, Grupo Médico Roma. Ciudad de México, CDMX.

3 Médico Interno de Pregrado del Centro Médico ABC. Ciudad de México, CDMX.

4 Atención primaria, Específicos Stendhal. Ciudad de México, CDMX.

5 Cardiología, Jefe del Servicio de Cardiología Centro Médico ABC. Ciudad de México, CDMX.



CORRESPONDENCIA

Dra. Vanina Pavía Aubry. E-mail: vanina@prodigy.net.mx




Recibido: 27/04/2020. Aceptado: 07/09/2021.

Figura 1
Figura 2
Figura 3
Figura 4
Figura 5
Figura 6
Figura 7
Figura 8
Figura 9

2020     |     www.medigraphic.com

Mi perfil

C?MO CITAR (Vancouver)

An Med Asoc Med Hosp ABC. 2022;67

ARTíCULOS SIMILARES

CARGANDO ...