medigraphic.com
ENGLISH

Medicina Crítica

  • Mostrar índice
  • Números disponibles
  • Información
    • Información general        
    • Directorio
  • Publicar
    • Instrucciones para autores        
  • Políticas
  • medigraphic.com
    • Inicio
    • Índice de revistas            
    • Registro / Acceso
  • Mi perfil

2022, Número 4

<< Anterior Siguiente >>

Med Crit 2022; 36 (4)


Interpretación gasométrica avanzada en el paciente crítico

Toquiantzi Arzola, Marco Antonio1; Ramírez Bartolo, Monserrat2; Aguilar Cózatl, Israel1; Canaán Pérez, Daniel1; Juárez Bernardino, Francisco Javier1; Pezzat Said, Elías Bernardo2
Texto completo Cómo citar este artículo 10.35366/105795

DOI

DOI: 10.35366/105795
URL: https://dx.doi.org/10.35366/105795
Artículos similares

Idioma: Español
Referencias bibliográficas: 16
Paginas: 235-239
Archivo PDF: 215.46 Kb.


PALABRAS CLAVE

Gasometría, anión gap, índice cloro/sodio, brecha aniónica, fórmulas.

RESUMEN

La interpretación gasométrica de forma rápida es muy útil en urgencias, ya que establecer de manera oportuna un diagnóstico es de suma importancia. Existen herramientas que nos permiten igualar la sensibilidad de los métodos complejos de Stewart. Evaluar la gasometría de manera tradicional, dependiendo de la escuela preferida: utilizando sólo el bicarbonato o el exceso de base; tiene baja sensibilidad diagnóstica cuando nos enfrentamos a escenarios donde existe más de un trastorno metabólico asociado. Proponemos los siguientes cinco pasos: evaluar el pH, déficit de base, anión gap, exceso de base y el índice cloro/sodio, que son importantes para identificar de manera rápida y sensible una gasometría en pacientes críticos.



INTRODUCCIóN

Los pacientes en estado crítico por lo general tienen más de un trastorno ácido-base; realizar diagnósticos parciales con técnicas limitadas por su sensibilidad y especificidad puede resultar en diagnósticos incorrectos y por lo tanto, en tratamientos erróneos. El estudio del pH en la sangre comenzó en 1884, cuando Arrhenius definió un ácido como una sustancia que al disolverse en agua es capaz de producir mayor concentración de iones de hidrógeno, pero es hasta el año de 1909 cuando Sørensen propone el término pH.1 En la década de 1908 Henderson describió una ecuación para describir el equilibrio de hidrogeniones con dos componentes: un tampón volátil "dióxido de carbono" (CO2) y otro no volátil el "bicarbonato" (HCO3-).2 Es así como Henderson-Hasselbalch después de años de estudios asociaron matemáticamente en su ecuación las variables de pH, pCO2 y HCO3-. El exceso de base propuesto por Siggaard-Andersen en la década de 1900 se desarrolló a partir de un nomograma titulando el exceso de base igual a cero mmol/L con un valor de pH de 7.4 y pCO2 de 40 mmHg a una temperatura de 37 oC, este nomograma fue transcrito matemáticamente por Van Slyke.3 De 1970 a 1980 Stewart introduce un enfoque nuevo de las alteraciones ácido-base proponiendo un modelo diferente al tradicional donde el componente metabólico es la diferencia de iones fuertes (DIFa), diferencia de iones fuertes efectiva (DIFe) o ácidos débiles (ATOT) y su diferencia entre ambas DIF = (Na + K + Mg + Ca) - (Cl + lactato), separándolo del componente respiratorio.4 En el año 2000, Durward y colaboradores publicaron el uso del índice cloro/sodio de utilidad en el diagnóstico de la acidosis metabólica hiperclorémica.5

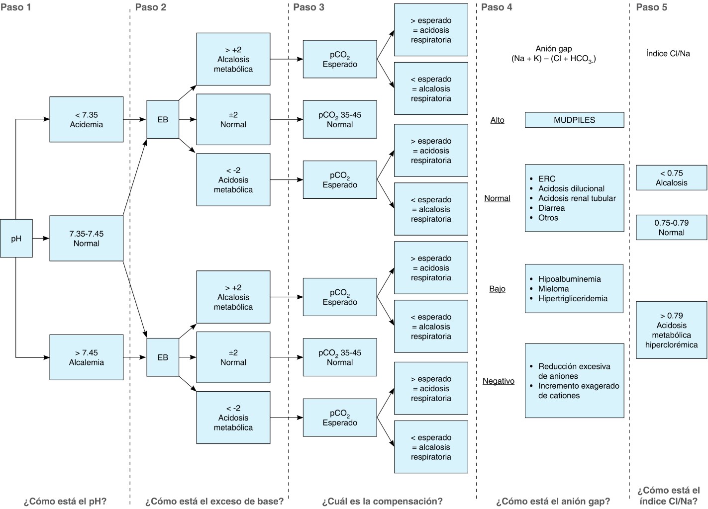
Sugerimos los siguientes cinco pasos para interpretar la gasometría (Figura 1):



PASO 1. ¿CóMO ESTá EL PH? (7.35-7.45)

Si es > 7.45, se trata de una alcalemia.

Si es < 7.35, se trata de una acidemia.

Conocer el pH nos ayuda a identificar fácilmente el trastorno primario.



PASO 2. ¿CóMO ESTá EL EXCESO DE BASE O DéFICIT DE BASE? (±2)

Escenario 1: sospechar acidosis metabólica si el resultado es menor de -2.

Escenario 2: sospechar alcalosis metabólica si el resultado es mayor de +2.



PASO 3. ¿CUáL ES LA COMPENSACIóN?

Escenario 1: si es menor de -2, debemos catalogar el trastorno como probable acidosis metabólica y buscar el pCO2 esperado para este trastorno:

pCO2 esperado en la acidosis metabólica: (1.5) (HCO3-) + 8 = ±2.

  • 1. Si el pCO2 esperado es mayor que real, catalogar una alcalosis respiratoria.
  • 2. Si el pCO2 esperado es menor que el real, catalogar una acidosis respiratoria.
  • 3. Si el pCO2 es igual al esperado, es un trastorno puro.

Escenario 2: si el EB es mayor de +2, debemos catalogar el trastorno como probable alcalosis metabólica y buscar el pCO2 esperado para esta alteración:

pCO2 esperado en la alcalosis metabólica: (0.7) (HCO3-) + 21= ±2.

  • 1. Si el pCO2 esperado es mayor que el real, catalogar una alcalosis respiratoria.
  • 2. Si el pCO2 esperado es menor que el real, catalogar una acidosis respiratoria.
  • 3. Si el pCO2 es igual que el esperado, es un trastorno puro.

Escenario 3: para los trastornos respiratorios. Si el exceso de base es normal, valorar el pCO2 (35-45 mmHg a nivel del mar). Considerar si el trastorno respiratorio es agudo. Recordar que los trastornos agudos no modifican el pH, en estos casos no es necesario medir el grado de compensación.

  • 1. Si el pCO2 es menor de 35, se trata de una alcalosis respiratoria.
  • 2. Si el pCO2 es mayor de 45, se trata de una acidosis respiratoria.

En los trastornos crónicos es importante medir la compensación mediante el EB esperado.

Exceso de base esperado: (pCO2 - 40) (0.4) = ±2.

  • a. Si el EB esperado es mayor que el real: acidosis metabólica.
  • b. Si el EB esperado es menor que el real: alcalosis metabólica.



PASO 4. ¿CóMO ESTá EL ANIóN GAP? (NA + K) - (CL + HCO3-) = 12 ±2. BUSCAR ANIONES NO MEDIBLES.

Recomendamos corregir el anión gap acorde a la albúmina del paciente:

Anión gap corregido por albúmina: (4 - albúmina del paciente) (2.5) = sumar el resultado al anión gap previamente calculado.



PASO 5. ¿CóMO ESTá EL íNDICE CLORO/SODIO? (0.75-0.79)


  • 1. Si el resultado es menor de 0.75, estamos ante una alcalosis metabólica.
  • 2. Si el resultado es mayor de 0.79, nos encontramos ante una acidosis metabólica hiperclorémica.



EXCESO DE BASE

Los valores normales del exceso de base son ±2. Cuando el valor es menor de -2 hablamos de acidosis metabólica, por el contrario, si el valor es mayor de +2 será alcalosis metabólica. Los términos exceso de base y déficit de base se usan de forma indistinta, aunque en el caso de acidosis se prefiere decir déficit de base. El exceso de base estándar (EBecf) es el mejor método reportado en una gasometría, el cual se obtiene a partir de la ecuación de Van Slyke. Recomendamos utilizar el EBecf, ya que elimina el efecto respiratorio aumentando su sensibilidad diagnóstica.6 Los componentes básicos del exceso de base son: agua, cloro, albúmina, fósforo y lactato (Tabla 1).7 El estudio avanzado de las alteraciones ácido-base de Fencl-Stewart se basa en cinco ecuaciones de variada complejidad.8 Utilizar el anión gap con el exceso de base es un método más sencillo y equivalente a utilizar los modelos avanzados de Stewart en el diagnóstico de la acidosis metabólica.9



ANIóN GAP

Para entender el anión gap es necesario comprender el principio de electroneutralidad, donde la concentración total de cationes debe ser igual a la concentración total de aniones. Cabe señalar que el anión gap real no existe de manera fisiológica. Los cationes de importancia clínica son el Na+ y el K+, y los aniones son el Cl- y el HCO3-. Es preferible calcular el anión gap considerando el K+, la interpretación del resultado se muestra en la Tabla 2.10 Tomar en cuenta el potasio puede ser de ayuda cuando su concentración está sustancialmente incrementada o disminuida. La corrección del anión gap dependerá de la concentración sérica de albúmina, ya que incrementará la sensibilidad cuando nos encontramos ante una acidosis láctica.11

Cuando nos enfrentamos ante un anión gap normal, tomar en cuenta el K nos aclara el diagnóstico diferencial. En caso de detectar una concentración de K baja, sospechamos diarrea, fístulas enteroentéricas, drenajes pancreático-biliares, acidosis tubular renal, inhibidores de la anhidrasa carbónica e intoxicación por tolueno. Por el contrario, una concentración de K+ alta nos hace considerar acidosis tubular renal distal, enfermedad renal crónica, hiperaldosteronismo, síndrome de Gordon, ileostomía, ingesta de AINE, trimetoprim, heparina, pentamidina, espironolactona, antihipertensivos del tipo antagonistas de receptor de angiotensina e inhibidores de la enzima convertidora de angiotensina.12

La mayoría de las veces un anión gap negativo surge de errores de laboratorio, y depende del tipo de medición que se utiliza en cada hospital así como las unidades referidas. En caso de eliminar la posibilidad de error de laboratorio o de metodología, existen dos posibilidades: reducción excesiva de aniones como la albúmina o incremento exagerado de cationes como el magnesio, calcio o litio.13

Existen nemotecnias que nos facilitan recordar las causas de anión gap elevado, una de ellas es el acrónimo MUDPILES que significa: M (metanol), U (uremia), D (diabetes, cetoacidosis diabética o cuerpos cetónicos), P (paraldehído), I (isoniacida o hierro), L (lactato), E (etanol), S (salicilatos). De igual forma, cuando el anión gap es igual o mayor de 15 conviene calcular el gap osmolar a fin de aclarar el diagnóstico diferencial (Tabla 3).14



ÍNDICE CLORO/SODIO

En el año 2000 Durward y colaboradores propusieron el índice cloro/sodio < 0.75 para identificar alcalosis metabólica con un valor predictivo positivo (VPP) de 88%, y un índice de cloro/sodio > 0.79 para identificar la presencia de acidosis metabólica hiperclorémica con un VPP de 81%. Cabe mencionar que una acidosis metabólica hiperclorémica está asociada a una elevación de lactato que se traduce en disoxia o hipoperfusión, por lo tanto, la terapéutica inicial en estos pacientes consiste en corregir la causa (cetoacidosis, intoxicación por drogas, etcétera).5

Cortés Román y colaboradores en 2017 mencionaron otro concepto: la diferencia sodio/cloro; en su estudio concluyeron que un valor por debajo de 31 mEq/L condiciona alto riesgo de muerte a los 30 días en un paciente con choque séptico. Sin embargo, es necesario realizar más estudios con mayor número de pacientes para mejorar el grado de evidencia.15



OTROS AVANCES EN EL ESTUDIO DE LA GASOMETRíA

Una alternativa al índice cloro/sodio que nos ayuda a diferenciar la acidosis metabólica de la acidosis láctica es el delta gap (Δ gap = anión gap real - AG ideal/HCO3- real - HCO3- ideal). Un resultado de 0.4 mmol/L no indica hipercloremia, un resultado de 0.5 a 1.0 mmol/L nos indica acidosis metabólica, un resultado de 1.1 a 1.6 mmol/L nos indica acidosis láctica y por último, un resultado mayor de 1.6 mmol/L nos indica alcalosis metabólica. La información aportada por esta fórmula debe entenderse como el número de bases necesarias para corregir el anión gap. Por lo tanto, nos sirve para el diagnóstico mixto de acidemia metabólica o acidosis metabólica con alcalosis metabólica; es importante para definir la conducta terapéutica para un determinado paciente, incluso nos puede ayudar a valorar la necesidad de continuar con una terapia hídrica o incluso un aporte exógeno de bicarbonato. Se debe considerar en cualquier patología que se encuentre en corrección con electrolitos.14

Por último, en 2019 Gattinoni y colaboradores proponen el término exceso de base aláctico, que propone una herramienta potencial para estimar la capacidad renal de compensar un desequilibrio ácido base. Exceso de base aláctico = exceso de base EB + lactato. Cuando aumenta el lactato se genera una respuesta fisiológica para no modificar el pH, pero si esta respuesta es insuficiente se produce acidosis metabólica. Un resultado positivo nos indica una respuesta renal favorable. Por el contrario, un resultado negativo o de cero nos indica que no hay respuesta renal favorable al no poder eliminar los otros aniones fuertes.16



CASO CLíNICO

Paciente masculino de 40 años que ingresa al área de reanimación con el antecedente de haber sido encontrado en la vía pública con deterioro neurológico agudo, por lo que acudieron paramédicos para su traslado al centro hospitalario más cercano.

Al interrogatorio indirecto por parte de un conocido que lo acompañó en la ambulancia, refiere como único antecedente alcoholismo de 30 años de evolución. A la exploración con la escala de Glasgow: ocho puntos, a la toma de signos vitales: TA: 100/60 mmHg, FC: 112 x', FR: 40 x, T: 36 oC, SatO2: 94%. Clínicamente con evidentes estigmas hepáticos, presencia de ascitis a tensión y síndrome doloroso abdominal. La gasometría de ingreso reporta: pH: 7.47, pO2: 90 mmHg, pCO2: 45 mmHg, HCO3-: 39, EBecf +9, SatO2: 95%, Na: 139 mEq/L, K: 2.7 mEq/L, Hb: 10 mg/dL. Glucosa: 200 mg/dL, lactato de 4 mmol/L se decide manejo avanzado de la vía aérea. Al cabo de 20 minutos de su ingreso se recibe el informe de los paraclínicos de interés para la valoración gasométrica completa: cloro: 112 mEq/L, albúmina: 2 mg/dL.

Analicemos: Paso 1) ¿Cómo está el pH? (7.47), por lo tanto, es una alcalemia (nos orienta al trastorno primario). Paso 2) ¿Cómo está el déficit de base? (+9 mmol/L), quiere decir que es una probable alcalosis metabólica por tener un EB +9 mmol/L. Paso 3) ¿Cuál es la compensación? (0.7) (39 mmol/L) + 21 = 48.3 ±2 mmHg. El pCO2 esperado según la fórmula correspondiente es de 46.3 a 50.3 mmHg, el pCO2 real es de 45 mmHg, por lo tanto, nos encontramos ante una alcalosis respiratoria. Paso 4) ¿Cómo está el anión gap? (Na: 139 mmol/L + K: 2.7 mmol/L) - (Cl: 112 mmol/L + HCO3-: 39 mmol/L) = -9.3 mmol/L. Recomendamos ajustar el anión gap de acuerdo con la albúmina: (4 g/dL - 2 g/dl) (2.5) = 5 g/dL. Sumamos -9.3 mmol/L + 5 g/dL = -4.3 mmol/L. La brecha aniónica negativa se sospecha por disminución de albúmina o por aumento de cationes no medidos. Paso 5) ¿Cómo está el índice Cl/Na? 112 mmol/L / 139 mmol/L = 0.8. Este resultado nos habla de acidosis metabólica hiperclorémica, lo cual ayudó a identificar un segundo trastorno metabólico oculto.

A los 60 minutos de arribo al hospital un familiar directo proporciona los siguientes antecedentes de importancia: cirrosis hepática Child-Pugh B de reciente diagnóstico, y antecedente de encefalopatía hepática hace seis días, además se muestra hoja de alta de hace dos días que menciona el uso de solución salina 0.9% de forma excesiva, lo cual explica la acidosis metabólica hiperclorémica.



CONCLUSIóN

Utilizar de forma conjunta el exceso de base, los métodos propuestos por Durward (índice cloro/sodio) y Emmett (brecha aniónica o anión gap) en el análisis complementario de un paciente crítico nos ayuda a diagnosticar un trastorno metabólico oculto, es importante para ofrecer un mejor tratamiento y mejorar el pronóstico de los pacientes en el área de reanimación. Seguir estos cinco pasos nos abre un panorama amplio de los posibles diagnósticos diferenciales a fin de mejorar la calidad asistencial.


REFERENCIAS (EN ESTE ARTÍCULO)

  1. Malkin HM. Historical review: concept of acid-base balance in medicine. Ann Clin Lab Sci. 2003;33(3):337-344.

  2. Henderson LJ, Black OF. A study of the equilibrium between carbonic acid, sodium bicarbonate, mono-sodium phosphate, and di-sodium phosphate at body temperature. Am J Physiol. 1908;21(4):420-426.

  3. Story DA. Bench-to-bedside review: a brief history of clinical acid-base. Crit Care. 2004;8(4):253-258.

  4. Kurtz I, Kraut J, Ornekian V, Nguyen MK. Acid-base analysis: a critique of the Stewart and bicarbonate-centered approaches. Am J Physiol Renal Physiol. 2008;294(5):F1009-F1031.

  5. Durward A, Skellett S, Mayer A, et al. The value of the chloride: sodium ratio in differentiating the etiology of metabolic acidosis. Intensive Care Med. 2001;27(5):828-835.

  6. Berend K. Diagnostic use of base excess in acid–base disorders. N Engl J Med. 2018;378:1419-1428.

  7. Magder S, Emami A. Practical approach to physical-chemical acid-base management. Stewart at the bedside. Ann Am Thorac Soc. 2015;12(1):111-117.

  8. Story DA, Morimatsu H, Bellomo R. Strong ions, weak acids and base excess: a simplified Fencl-Stewart approach to clinical acid-base disorders. Br J Anaesth. 2004;92(1):54-60.

  9. Dubin A, Menises MM, Masevicius FD, et al. Comparison of three different methods of evaluation of metabolic acid-base disorders. Crit Care Med. 2007;35(5):1264-1270.

  10. Kuppasani K, Rajan D, Reddi AS. Serum anion gap: an important tool in patients with acid-base disorders. JAAPA. 2011;24(7):E4-E7.

  11. Kraut JA, Nagami GT. The serum anion gap in the evaluation of acid-base disorders: what are its limitations and can its effectiveness be improved? Clin J Am Soc Nephrol. 2013;8(11):2018-2024.

  12. Rastegar M, Nagami GT. Non-anion gap metabolic acidosis: a clinical approach to evaluation. Am J Kidney Dis. 2017;69(2):296-301.

  13. Emmett M. Approach to the patient with a negative anion gap. Am J Kidney Dis. 2016;67(1):143-150.

  14. Márquez H, Cárdenas J, Muñoz M, et al. Los gaps, una inteligente herramienta para interpretar el desequilibrio ácido base. Residente. 2015;10(2):93-100.

  15. Cortés JS, Sánchez JS, García RC, et al. Diferencia sodio-cloro e índice cloro/sodio como predictores de mortalidad en choque séptico. Med Int Méx. 2017;33(3):335-343.

  16. Gattinoni L, Vasques F, Camporota L, et al. Understanding Lactatemia in Human Sepsis. Potential Impact for Early Management. Am J Respir Crit Care Med. 2019;200(5):582-589.



AFILIACIONES

1 Hospital General de Zona No. 20, Instituto Mexicano del Seguro Social. Puebla, México.

2 Secretaría de Salud del Estado de Puebla. Puebla, México.



CORRESPONDENCIA

Monserrat Ramírez Bartolo. E-mail: monserbr@gmail.com




Recibido: 16/05/2021. Aceptado: 11/01/2022.







Figura 1
Tabla 1
Tabla 2
Tabla 3

2020     |     www.medigraphic.com

Mi perfil

C?MO CITAR (Vancouver)

Med Crit. 2022;36

ARTíCULOS SIMILARES

CARGANDO ...