medigraphic.com
ENGLISH

Investigación en Discapacidad

ISSN 2992-779X (Digital)
ISSN 2007-6452 (Impreso)
  • Mostrar índice
  • Números disponibles
  • Información
    • Información general        
    • Directorio
  • Publicar
    • Instrucciones para autores        
  • medigraphic.com
    • Inicio
    • Índice de revistas            
    • Registro / Acceso
  • Mi perfil

2022, Número 3

<< Anterior Siguiente >>

Investigación en Discapacidad 2022; 8 (3)


Metodología para la sustitución de equipos médicos de alta tecnología, aplicando la evaluación económica y el análisis del proceso empresarial

Navor-Galeana NP, Pineda C, Sandoval H, Gutiérrez-Martínez J
Texto completo Cómo citar este artículo 10.35366/107509

DOI

DOI: 10.35366/107509
URL: https://dx.doi.org/10.35366/107509
Artículos similares

Idioma: Ingles.
Referencias bibliográficas: 27
Paginas: 91-102
Archivo PDF: 315.68 Kb.


PALABRAS CLAVE

notación de modelado de procesos empresariales, análisis de coste-eficacia, economía de la salud, evaluaciones de tecnologías sanitarias, gestión de tecnologías sanitarias, dispositivos médicos.

RESUMEN

Introducción: la toma de decisiones sobre cuándo se debe reemplazar el equipo médico (EM) de alta tecnología es un desafío para los hospitales, debido especialmente a su alto costo para las instituciones de salud y al riesgo que podría representar en cualquier práctica o procedimiento médico asistencial. La evaluación de tecnologías sanitarias (ETS) de los EMs permite priorizar su sustitución en un hospital. La mayoría de las evaluaciones de reemplazo de EMs se enfocan únicamente en análisis de costos; sin embargo, estas evaluaciones no consideran el papel completo que juegan los EMs en los procesos de atención médica. En este sentido, también se debe considerar el costo de inversión del equipo y otros factores críticos para evaluar el proceso, los costos y la productividad. Objetivo: este artículo propone una metodología para apoyar en la decisión de reemplazar, o no los EMs, basada en evaluación económica y análisis de procesos de negocio. Material y métodos: se aplican análisis de costo-efectividad, eficacia intermedia y flujo de trabajo del proceso. La mejor alternativa de EMs se identifica a través de un árbol de decisión e índices de tiempo, productividad e indicadores de desempeño. Esta metodología fue probada evaluando, como caso de estudio, si era necesario reemplazar los esterilizadores/lavadoras, que se encuentran en la última etapa de su ciclo de vida, operando en las Unidades Centrales de Esterilización de nuestra institución. Resultados: la metodología presentada en este trabajo tiene un alto potencial para detectar retrasos, medir la eficiencia, productividad y costos de los procesos, e incluso, con base en el análisis del flujo de trabajo, poder mejorar los procesos donde operan los EMs. Conclusión: la metodología de reemplazo de EMs basada en ETS, permite generar información costo-efectiva para la toma de decisiones a nivel gerencial directivo.


REFERENCIAS (EN ESTE ARTÍCULO)

  1. International Network Agencies for Health Technology Assessment. HTA Glossary.net. 2012. Available in: http://htaglossary.net/health+technology+assessment

  2. Fiedler BA, David Y. Reframing product life cycle for medical devices. In: Managing medical devices with a regulatory framework. Amsterdam; Cambridge, MA: Elsevier 2017. pp. 3-16.

  3. World Health Organization. Health Topics.2022. Available in: https://www.who.int/teams/health-product-policy-and-standards/assistive-and-medical-technology/medical-devices

  4. Ayala R, Arellanes EE, Moreno E. Gestión de equipo médico. Centro Nacional de Excelencia Tecnológica en Salud. 2020.

  5. Ciani O, Wilcher B, Van Giessen A, Taylor RS. Linking the regulatory and reimbursement processes for medical devices: the need for integrated assessments. Health Economics. 2017; 26 (Suppl. 1): 13-29.

  6. Polisena J, Castaldo R, Ciani O, Federici C, Borsci S, Ritrovato M et al. Health technology assessment methods guidelines for medical devices: how can we address the gaps? the International Federation of Medical and Biological Engineering Perspective. Int J Tech Assess Health Care. 2018; 34 (3): 276-289.

  7. Tarricone R, Torbica A, Drummond M, MEDTECHTA Project Group. Key recommendations from the MedtecHTA project. Health Economics 2017; 26 (Suppl. 1):145-152.

  8. Blüher M, Saunders SJ, Mittard V, Torrejon R, Davis JA, Saunders R. Critical review of European health-economic guidelines for the health technology assessment of medical devices. Front Med. 2019; (6): 278.

  9. Drummond MF, Tarricone R, Torbica A. Economic evaluation of medical devices. In: Hamilton, J.H., (ed.) Oxford Research Encyclopedia of Economics and Finance. Oxford University Press, Oxford. 2018.

  10. Tarricone R, Callea G, Ogorevc M, Prevolnik V. Improving the methods for the economic evaluation of medical devices. Health Economics. 2017; 26 (Suppl. 1): 70-92.

  11. Tarricone R, Torbica A, Drummond M F. Challenges in the assessment of medical devices: the MedtecHTA project. Health Economics. 2017; 26 (Suppl. 1): 5-12.

  12. Kingkaew P, Teerawattananon Y. The economic evaluation of medical devices: challenges. J Med Assoc Thai. 2014; 97 (Suppl 5): S102-107.

  13. Bektemur G, Muzoglu N, Ali-Arici M, Kaya-Karaaslan M. Cost analysis of medical device spare parts. Pak J Med Sci. 2018; 34 (2): 472-477.

  14. Sprague S, Quigley L, Adili A, Bhandari M. Understanding cost effectiveness: money matters? J Long Term Eff Med Implants. 2007; 17 (2): 145-152.

  15. Liao HY, Cade W, Behdad S. Markov chain optimization of repair and replacement decisions of medical equipment. Resour, Conserv Recycling. 2021; 171: 105609.

  16. Fennigkoh L. A medical equipment replacement model. J Clin Eng. 1992; 17 (1): 43-47.

  17. Taylor K, Jackson S. A medical equipment replacement score system. J Clin Eng. 2005; 30 (1): 37-41.

  18. Mora-García T, Piña-Quintero F, Ortiz-Posadas M. Medical Equipment Replacement Prioritization Indicator Using Multi-criteria Decision Analysis. In: Hernández HY, Milián NV, Ruiz SJ. Progress in Artificial Intelligence and Pattern Recognition. IWAIPR 2018.

  19. Tobey J. Medical equipment replacement planning. In: Clinical Engineering Handbook, Florence Italy, Elsevier, 2020; pp. 227-235.

  20. Hussien HW. Optimized medical equipment replacement planning. Addis Ababa University. Center of Biomedical Engineering, Etiopía, 2021.

  21. Secretaría de Hacienda y Crédito Público. Acuerdo por el que se modifican los lineamientos para el registro en la cartera de programas y proyectos de inversión. Diario Oficial de la Federación. 2021.

  22. Instituto Nacional de Rehabilitación. Políticas, bases y lineamientos generales para la recepción, aceptación, registro y control de las donaciones en especie que reciba el Instituto Nacional de Rehabilitación. 2009.

  23. Kristensen F, Sigmund H. Health Technology Assessment Handbook. Danish Centre for Health Technology Assessment, Denmark, 2007.

  24. Drummond MF, Sculpher MJ, Claxton K, Stoddart GL, Torrance GW. Methods for the economic evaluation of health care programmes, Oxford university press. 2015.

  25. Tomaskova H, Maresova P, Penhaker M, Augustynek M, Klimova B, Fadeyi O, Kuca K. The business process model and notation of open innovation: the process of developing medical instrument. J Open Innov Tech Market Complexity. 2019; 5 (4): 101.

  26. BizAgi, BizAgi Process Modeler Version 3.8.0.206. 2021. Available in: http://www.top4download.com/bizagi-process-modeler/crhbwqyd.html

  27. Instituto Nacional de Estadística y Geografía (INEGI). Índice Nacional de Precios al Consumidor (INPC). Available in: http://www.inegi.org.mx.




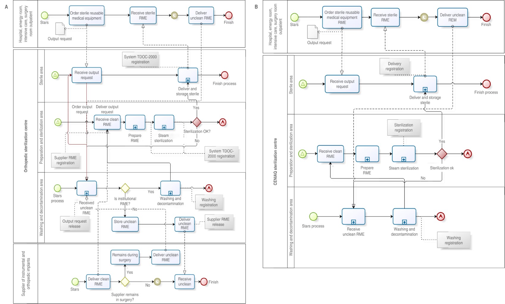
Figura 1
Figura 2
Figura 3
Figura 4
Figura 5
Tabla 3

2020     |     www.medigraphic.com

Mi perfil

C?MO CITAR (Vancouver)

Investigación en Discapacidad. 2022;8

ARTíCULOS SIMILARES

CARGANDO ...