medigraphic.com
ENGLISH

Medicina Crítica

  • Mostrar índice
  • Números disponibles
  • Información
    • Información general        
    • Directorio
  • Publicar
    • Instrucciones para autores        
  • Políticas
  • Lineamientos
  • medigraphic.com
    • Inicio
    • Índice de revistas            
    • Registro / Acceso
  • Mi perfil

2024, Número 1

<< Anterior Siguiente >>

Med Crit 2024; 38 (1)


Reanimación cardiopulmonar en microgravedad y en los vuelos espaciales tripulados

Robles Rangel, Marco Antonio1; Carrillo Esper, Raúl2
Texto completo Cómo citar este artículo 10.35366/115680

DOI

DOI: 10.35366/115680
URL: https://dx.doi.org/10.35366/115680
Artículos similares

Idioma: Español
Referencias bibliográficas: 28
Paginas: 40-50
Archivo PDF: 551.65 Kb.


PALABRAS CLAVE

espacio, vuelo espacial, microgravedad, reanimación cardiopulmonar.

RESUMEN

El paro cardiaco es una condición médica con elevada morbimortalidad. En un vuelo espacial puede resultar en la muerte de un miembro de la tripulación y tener el potencial de poner en alto riesgo a la misión. La Guías de Reanimación Cardiopulmonar de la Asociación Americana del Corazón y del Consejo Europeo de Reanimación incluyen una sección de situaciones especiales, pero no la reanimación cardiopulmonar en microgravedad. Varias investigaciones han estudiado diferentes técnicas de reanimación cardiopulmonar (RCP) en microgravedad, la mayoría se centran en la técnica y efectividad de las compresiones torácicas y pocas en el manejo de la vía aérea. Otros aspectos importantes de la RCP como la desfibrilación, el empleo de medicamentos y los cuidados postparo cardiaco han sido poco evaluados. La mayoría de los estudios han evaluado estas maniobras en situaciones que semejan microgravedad, como los vuelos parabólicos, el dispositivo de suspensión corporal y en sumersión. A pesar de las limitaciones, la RCP es posible en microgravedad, pero requiere de modificaciones de las guías desarrolladas a gravedad-1 y debe de considerar los retos que impone el espacio, la microgravedad per se y los vuelos espaciales. El objetivo de este trabajo es presentar los avances en las técnicas de RCP en la microgravedad.



ABREVIATURAS:

  • EEI = Estación Espacial Internacional.
  • RCP = reanimación cardiopulmonar.
  • AHA = American Heart Association (Asociación Americana del Corazón).
  • ERC = European Resuscitation Council (Consejo Europeo de Reanimación).
  • SVCA = soporte vital cardiovascular avanzado.



INTRODUCCIóN

La rigurosa selección de los hombres y mujeres que viajan al espacio reduce, significativamente, la posibilidad de que se presente una contingencia médica. No obstante, siempre existirá un margen de riesgo dado que la exploración del espacio es una de las empresas más peligrosas que haya enfrentado el ser humano. Los problemas que se pueden presentar pueden ir desde pequeñas eventualidades hasta verdaderas emergencias médicas y ello ameritar de complejas rutas de acción derivadas del reto adicional de no contar con un sitio que pueda brindar un tratamiento médico inmediato. En este último escenario, es donde ubicamos la posibilidad de otorgar medidas como el soporte vital cardiovascular y cuyo elemento más importante y representativo es la reanimación cardiopulmonar (RCP). Esto implica que el astronauta o cosmonauta ha presentado un paro cardiaco y la tripulación tendrá que lidiar con la más extrema de las emergencias médicas. Hasta el momento actual (año 2023), no se ha presentado un evento de paro cardiaco en una misión espacial. No obstante, y ante la cada vez mayor incursión de seres humanos en el espacio exterior (derivado del incremento en el número de misiones y la mayor incorporación de turistas espaciales), las agencias dedicadas a la exploración del espacio tienen que estar preparadas y aplicar protocolos que tengan fundamento en las investigaciones que han evaluado la RCP en ambiente de microgravedad. El objetivo del presente trabajo es poner a consideración de los interesados conceptos actuales relacionados con reanimación en un ambiente de microgravedad y en vuelos espaciales.



LA RCP DE ALTA CALIDAD Y EL SOPORTE VITAL CARDIOVASCULAR

La RCP es un procedimiento de emergencia aplicado en el contexto del paro cardiaco. Tiene como objetivo mantener un volumen sanguíneo circulante con el fin de preservar las funciones del cerebro y del corazón en tanto se instauran otras medidas de apoyo que eventualmente permitan que el paciente sobreviva y se recupere.

De acuerdo con las guías 2020 de RCP y cuidados cardiovasculares de emergencia de la Asociación Americana del Corazón (American Heart Association [AHA]) y a las guías 2021 de soporte vital avanzado en el adulto del Consejo Europeo de Reanimación (European Resuscitation Council [ERC]), la RCP de alta calidad reúne las características numeradas en la Tabla 1.1-3

Lograr una RCP de alta calidad es un proceso elaborado que requiere de experiencia. Si esto parece algo complejo en ambiente terrestre, podemos inferir los retos adicionales de implementar esta destreza en gravedad cero.

La RCP es el elemento primordial en el paciente en paro cardiaco. No obstante, existen otras medidas complementarias que en su conjunto incrementan la probabilidad de que el paciente retorne a la circulación espontánea y eventualmente sobreviva. La integración de estas medidas recibe el nombre soporte vital cardiovascular el cual se suele dividir en básico y avanzado. El soporte vital básico incluye la RCP, el manejo básico de la vía aérea y el uso del desfibrilador externo automático (DEA). El soporte vital avanzado involucra a la RCP, el manejo avanzado de la vía aérea, el reconocimiento de arritmias graves y ritmos de paro, la terapia eléctrica (desfibrilación, cardioversión y marcapaso transcutáneo), el acceso intravenoso o intraóseo, la administración de fármacos y los cuidados postparo cardiaco.1-4



CONTEXTO HISTÓRICO DE LA RCP EN MICROGRAVEDAD

La práctica de la RCP en la medicina aeroespacial se ha estudiado desde hace más de 30 años. En 1990 Roger Billica, bajo el auspicio de la NASA (Administración Nacional de Aeronáutica y del Espacio [National Aeronautics and Space Administration]), llevó a cabo un estudio pionero en donde se evaluaron diversas técnicas para efectuar RCP sobre un maniquí durante vuelo parabólico en un avión KC-1355 (el vuelo parabólico otorga, por algunos segundos, un ambiente de microgravedad resultado de un fenómeno de caída libre).

Las conclusiones principales del estudio fueron la siguientes: 1. La víctima debe ser colocada en un sistema de fijación y el reanimador, a su vez, debe estar fijo a la cubierta o cabina, generalmente con alguna banda que cruza por su cintura con el fin de que las compresiones y las ventilaciones sean otorgadas de manera efectiva (Figura 1). Cabe señalar que el contexto de una superficie sólida, aspecto secundario en ámbito terrestre, cobra particular relevancia cuando se trata de otorgar RCP en microgravedad, ya que el intentar comprimir el tórax sin un punto o puntos de apoyo, tendrá como resultado que el reanimador y la víctima salgan proyectados en direcciones opuestas, lo que no sólo haría imposible otorgar la RCP, sino que comprometería la integridad física de los astronautas y complicaría un escenario ya de por sí crítico. 2. En microgravedad, el reanimador experimenta rápidamente fatiga, puesto que se pierde la posibilidad de contar con el peso natural del segmento superior del cuerpo al momento de efectuar las compresiones, por lo que todos los músculos entran en juego para intentar compensar la falta de fuerza en los brazos. Por este motivo, se propuso la utilización de un dispositivo de asistencia de compresión cardiaca (CCAD), que brinda la posibilidad de incrementar la eficiencia mecánica de las compresiones y limitar la fatiga del reanimador.6

En vuelo espacial, destaca la misión STS-40 del extinto orbitador Columbia de la NASA, realizada en junio de 1991. Dentro del paquete de experimentos biológicos y médicos que se realizaron, se incluyó la práctica de la RCP sobre un maniquí, utilizando la técnica tradicional (la misma que se aplica en gravedad terrestre).6,7 Se concluyó que es factible otorgar RCP en gravedad cero (Figura 2).

En la misma década de 1990, un grupo médico efectuó el protocolo completo de soporte vital cardiovascular avanzado (SVCA), en vuelo parabólico a bordo de un avión KC-135.8 Se determinó que es posible otorgar el SVCA en microgravedad. No obstante, su implementación se dificulta por el entorno ajeno a las condiciones terrestres.

En el año 2003, el Dr. Gregory Jay y colaboradores compararon cuatro métodos para otorgar RCP en ambiente simulado de microgravedad (realizado en vuelo parabólico a bordo de un avión KC-135). Las técnicas fueron el método lateral convencional, la maniobra a horcajadas alrededor de la cintura, el método vertical sobre las manos y la maniobra de Heimlich modificada (ver más adelante).9 El elemento adicional del estudio fue la utilización de un dispositivo mecánico adjunto en forma de fuelle que al colocarse sobre el tórax para dar compresiones permitía, también, derivar un volumen de aire que se dirigía a la vía respiratoria del paciente, cumpliendo así la función de un "ventilador" manual (Figura 3).6

El diseño de este dispositivo permite a un único reanimador otorgar compresiones y ventilaciones sin cambiar de posición. El volumen administrado es similar al otorgado por una bolsa-mascarilla. De esta manera, un solo reanimador podría efectuar la RCP que, en condiciones normales, llevarían a cabo dos personas; facilitando, de esta manera, la atención de la víctima en un ambiente de microgravedad.

El estudio destacó que la posición vertical sobre las manos fue la que logró mejor profundidad en las compresiones torácicas y que la RCP con la utilización del dispositivo mecánico fue factible y promisoria para utilizarse en ambiente de gravedad cero.

En 2004 Johnston y colaboradores evaluaron la calidad de la RCP a través de la monitorización de la presión parcial de dióxido de carbono exhalado (PetCO2), en modelos porcinos. Se realizó en vuelo parabólico a bordo de un KC-135.10 Once cerdos fueron anestesiados y después inducidos químicamente a paro cardiaco. Las compresiones torácicas se otorgaron con la técnica lateral convencional y con la técnica vertical sobre las manos (Figura 4).

Las conclusiones del ensayo fueron que era factible llegar a una PetCO2 por arriba de 25% del valor previo al paro cardiaco (valor que se correlacionaba con incremento en la supervivencia), y que la posición vertical sobre las manos era la más efectiva para dar compresiones.

En el año 2005, Simon N. Evetts, Lisa Evetts, Thais Russomano y colaboradores publican un estudio en donde exponen una nueva técnica para brindar RCP en gravedad cero. El método (llamado Evetts-Russomano) fue llevado a cabo en vuelo parabólico.11 Un solo reanimador realiza la RCP sin que la víctima esté fija a la cabina. El reanimador rodea con sus piernas el torso de la víctima y comienza a dar compresiones. El punto de apoyo son las extremidades inferiores del reanimador (ver más adelante los detalles de esta técnica).

A pesar de algunas dificultades para poder efectuar la técnica (ya que es agotadora), y de no alcanzar una adecuada frecuencia en las compresiones comparadas con las otorgadas en gravedad terrestre, los autores concluyen que es factible utilizar este método en ambiente de microgravedad.

A partir del año 2010 comienza la investigación en laboratorios terrestres, utilizando los dispositivos de suspensión corporal que permiten simular la microgravedad y también la denominada hipogravedad (p. ej. la luna tiene una gravedad de 0.16 G y el planeta Marte 0.38 G). La microgravedad e hipogravedad se logran simular suspendiendo al reanimador a través de cables y contrapesos cuyo efecto se calcula de acuerdo con fórmulas específicas (Figura 5).

Diversos estudios han utilizado los sistemas de suspensión corporal para comparar las diversas técnicas de RCP en ambiente simulado de microgravedad.12,13

Actualmente, este cúmulo de conocimientos es incorporado a los protocolos de manejo de la Estación Espacial Internacional (EEI), en caso de presentarse una contingencia médica. El denominado "Sistema de Mantenimiento de la Salud" (Health Maintenance System) cuenta con todo lo necesario para atender a una víctima de paro cardiaco en ambiente de microgravedad. Hasta la publicación de su último reporte de monitoreo médico, los protocolos de atención destacan la posición vertical sobre las manos como técnica preferida de RCP en microgravedad.14



PROBABILIDAD DE PARO CARDIACO EN EL ESPACIO Y VARIABLES IMPLICADAS PARA SU ATENCIÓN

Con los datos disponibles al momento actual, se ha calculado que existe un riesgo anual de aproximadamente 6% de presentarse un evento médico en el espacio equivalente a acudir al Servicio de Urgencias o ser hospitalizado y de 1 al 2% de que suceda un evento crítico que requiera cuidados de soporte vital.15 Tomando en consideración la historia de situaciones médicas significativas del programa espacial ruso, se ha estimado un equivalente de 0.06 evacuaciones de emergencia por año (equivalente a 1.8 evacuaciones por cada 10 años en la EEI para una tripulación de tres integrantes).15 Con base en estas cifras se han elaborado cálculos de la posibilidad de que se presente una emergencia médica durante el viaje a Marte (utilizando la fórmula 0.06 eventos por persona por año × 7 tripulantes × 2.4 años de duración del viaje), lo que arroja que por lo menos existirá un evento de esta naturaleza.16 Y dicho evento pudiese ser un episodio de paro cardiaco.

La atención del paro cardiaco en gravedad cero contempla variables que se pueden dividir de la siguiente manera:

  • 1. Factores inherentes a la víctima. Hay diversos cambios orgánicos que hacen a un viajero espacial susceptible de presentar una condición médica de importancia que lo puede llevar a un grado de descompensación mayor. La redistribución de líquidos, el aumento de la permeabilidad vascular, la vasodilatación, el decremento del volumen plasmático, la disminución en la presión arterial, la afección de barorreceptores parasimpáticos, la pérdida del mecanismo de bomba muscular a nivel del sistema venoso de los miembros inferiores, cambios estructurales sobre el corazón, intolerancia ortostática y trastornos hidroelectrolíticos pudiesen predisponer a síncope, trombosis o arritmias y al riesgo de un paro cardiaco.17 Esto sin contar con las contingencias derivadas de un fallo técnico que resulte en descompresión, intoxicación o trauma, lo que pone en riesgo no sólo a un individuo, sino también a toda la tripulación.
  • El turismo espacial pudiese incrementar el riesgo de sufrir una contingencia médica. Aun cuando este grupo de viajeros se someten a las mismas evaluaciones médicas que los astronautas y cosmonautas y reciben un entrenamiento altamente especializado para su vuelo, sus antecedentes y preparación no se equiparan al astronauta de profesión; lo que puede hacerlos más susceptibles a los fenómenos adversos de adaptación en microgravedad.
  • 2. Factores inherentes al reanimador. La RCP requiere no sólo de entrenamiento, sino también de una buena condición física, ya que puede ser muy extenuante. Si bien, la selección de astronautas y cosmonautas asegura un buen nivel de acondicionamiento, la microgravedad puede ir comprometiendo el estado basal del sistema óseo y muscular dados los importantes cambios que se dan a este nivel (desmineralización ósea, atrofia muscular, debilidad, incoordinación).17 De ahí la importancia de ejercitarse continuamente mientras dure la misión espacial, ya sea a través de la banda sin fin (caminadora), o de otros aparatos que permitan fortalecer diversos grupos musculares. Otro aspecto que puede influir es el género. En un estudio publicado en el año 2012, se comparó la efectividad de la RCP otorgada por mujeres y hombres en cuatro escenarios distintos (gravedad terrestre, hipogravedad lunar, hipogravedad marciana y microgravedad). El ensayo se llevó a cabo utilizando dispositivos de suspensión corporal y la técnica implementada fue la de Evetts-Russomano.18 La conclusión del estudio fue que tanto hombres como mujeres efectuaron una adecuada RCP en gravedad terrestre y en hipogravedad. Sin embargo, en ambiente de microgravedad, las mujeres no lograron otorgar una adecuada profundidad en las compresiones. Cabe señalar que sólo se evaluó un método de RCP, por lo que habría que definir si esta situación es igual para otras técnicas. Finalmente, se ha estudiado, a través de electromiografía, la actividad de músculos específicos al momento de practicar la RCP (pectoral mayor, tríceps braquial, recto abdominal y erector de la columna); esto, en ambiente simulado de hipogravedad y microgravedad a través de dispositivos de suspensión corporal y utilizando tanto el método lateral convencional como el de Evetts-Russomano. La idea fue identificar qué músculos participaron más en la RCP y, de esta manera, trabajar en su fortalecimiento y adaptabilidad a las diferentes técnicas para otorgar las compresiones torácicas.19,20
  • 3. Factores inherentes al ambiente. Ésta es, quizá, la mayor limitante para la atención del paro cardiaco en gravedad cero. Si bien el Sistema de Mantenimiento de la Salud cuenta con todo lo necesario para la atención del paro cardiaco, los recursos son limitados y ello pudiese ser un factor adverso al momento de requerir un equipo o dispositivo en particular o de reemplazar algún elemento dañado. Esto cobra especial relevancia considerando que la eventual etiología del paro cardiaco sería de naturaleza no isquémica (la probabilidad de un infarto del miocardio sería sumamente baja tomando en cuenta las estrictas evaluaciones médicas previas al vuelo). Por lo tanto, condiciones como la hipovolemia, la hipoxia, la hiperkalemia o hipokalemia, la acidosis, la hipotermia, la hipoglucemia, el neumotórax a tensión, el tamponade, la trombosis pulmonar, los tóxicos o el trauma (las denominadas "H" y "T" del SVCA), serían las más prevalentes; lo que ameritaría de un manejo específico (en algunos casos quirúrgico), que escaparía a las posibilidades de la estación espacial tanto en recursos como en personal calificado. El no contar con un médico a bordo se constituye como una limitante importante. Aunque toda tripulación siempre incluye a un astronauta entrenado para brindar atención médica de emergencia (el denominado "Oficial Médico de la Tripulación" [Crew Medical Officer –CMO–]), el juicio médico será siempre determinante en condiciones críticas. Habitualmente, el CMO recibe cerca de 45 horas de entrenamiento para la atención de las eventualidades médicas que se pueden presentar a bordo. Tiempo que puede ser insuficiente para otorgar un adecuado nivel de cuidado en una situación grave.15,21 Aunque hay médicos dentro del cuerpo de astronautas y cosmonautas, y de que hay evidencia, tanto en la literatura como en vuelos espaciales previos, de que la presencia de un profesional de la medicina en un vuelo espacial puede optimizar recursos y evitar evacuaciones médicas innecesarias, las agencias espaciales no envían a un astronauta-médico en cada tripulación que visita la Estación Espacial Internacional.15,21 Otro aspecto a considerar es la limitación de personal. Hay veces en que la EEI tiene tres o cuatro tripulantes a bordo. La capacidad de respuesta pudiese verse afectada ya que habrá que considerar que uno de esos elementos se encontraría, precisamente, en paro cardiaco.
  • Si el astronauta logra salir del evento de paro y retorna a la circulación espontánea, es claro que no podrá quedarse en el espacio y deberá regresar inmediatamente a la Tierra. Tomando en cuenta el sistema actual de vuelos espaciales, el paciente deberá ser llevado a una cápsula Soyuz (que no cuenta con las mejores características para trasladar a un paciente crítico) o una cápsula Crew Dragon, esperar el tiempo requerido para fijar el destino a un sitio de aterrizaje primario (es decir, no cualquier lugar en la Tierra),15 desacoplar la cápsula, soportar el reingreso a la Tierra (situación nada favorable para la víctima dadas las intensas fuerzas de aceleración que entran en juego) y aterrizar o amarizar con un impacto que pudiese agravar la condición del enfermo. Evidentemente, el astronauta tendría que ser extraído de la cápsula y ser trasladado a la instalación que le brinde la atención médica definitiva (definitive medical care facility [DMCF]). Aun cuando las cápsulas Soyuz y Crew Dragon se pueden desacoplar de la EEI y llegar a la Tierra en un tiempo aproximado de cuatro horas en una trayectoria no balística (lapso breve en términos de dinámica orbital, pero prolongado en cuestiones de atención médica), todo el proceso de evacuación (desde que se presenta el evento hasta que se accede a una DMCF) pudiese demorar un poco más.15 Se ha fijado un tiempo máximo de 72 horas para brindar atención a un paciente crítico en la EEI, después de lo cual la falta de recursos y la fatiga de la tripulación pone en riesgo no sólo al paciente, sino a la operación global de la misma estación.15,21 Los retos son diversos y complejos, pero tienen que resolverse si se desea continuar con la exploración del espacio.



TÉCNICAS Y MÉTODOS DE REANIMACIÓN CARDIOPULMONAR EN AMBIENTE DE MICROGRAVEDAD

Con base en las investigaciones realizadas en vuelos parabólicos, misiones espaciales y laboratorios terrestres, hoy día contamos con nueve técnicas o métodos para efectuar RCP en ambiente de microgravedad e hipogravedad. Las características de cada una de ellas se resumen en la Figura 6.

Se han hecho estudios para determinar cuál es la mejor técnica de RCP en condiciones de ingravidez. En 2014, Rehnberg y colaboradores analizaron tres métodos en un laboratorio terrestre para evaluar la RCP de alta calidad de acuerdo con los lineamientos de la AHA y del ERC (Figura 7). Se encontró que el método de Evetts-Russomano y la maniobra de Heimlich modificada lograban una adecuada frecuencia en las compresiones, mientras que con el método sobre las manos se otorgaba una adecuada profundidad. Sin embargo, ninguna de las tres técnicas cumplió totalmente con el estándar para considerar una RCP de alta calidad.24

En 2015, Braunecker y asociados hicieron una revisión de cuatro publicaciones especializadas sobre las técnicas de RCP en ambiente de microgravedad. Las técnicas que encontraron fueron: el método lateral convencional, la maniobra a horcajadas alrededor de la cintura, la maniobra de Heimlich modificada, el método de Evetts-Russomano y el método vertical sobre las manos. Posteriormente, compararon estas cinco técnicas para conocer cuál o cuáles pudiesen ser más efectivas para incrementar el gasto cardiaco de la víctima. La determinación del gasto cardiaco fue realizada de manera indirecta a través de un valor que los autores definieron como el "producto de compresión", que es igual a la "frecuencia de compresión" por la "profundidad de compresión" (CP = CR × CD [en idioma inglés]), teniendo como valor normal 5,000 (de acuerdo con las guías 2010 del Consejo Europeo de Reanimación). Se encontró que el producto de compresión y, por lo tanto, el gasto cardiaco, se alcanzaron en mayor porcentaje con la técnica sobre las manos y en segundo lugar con la técnica de Evetts-Russomano, por lo que los autores concluyeron que estos dos métodos pudiesen representar la mejor opción de RCP en microgravedad.21,25



ABORDAJE DE LA VÍA AÉREA EN GRAVEDAD CERO

Recordemos que la RCP es sólo uno de los elementos del soporte vital cardiovascular básico (SVCB) y SVCA, por lo que atender a una víctima de paro cardiaco va más allá de sólo aplicar una o varias técnicas de RCP. El abordaje debe ser integral y, en este sentido, el manejo básico y avanzado de la vía aérea juega un papel esencial. De igual manera que con las técnicas de RCP, la mayoría de la investigación en el manejo de la vía aérea en ambiente de ingravidez ha sido realizada en vuelos parabólicos (Figura 8).

Otro ambiente simulado de microgravedad que se ha empleado para estudiar este rubro es el medio líquido de una piscina. En el año 2000 se publica un estudio pionero que compara diferentes técnicas para el manejo avanzado de la vía aérea (cánula endotraqueal, cánula orofaríngea con globo y mascarilla laríngea; todo esto en maniquí), en tres diferentes escenarios: al lado de la piscina (es decir, en condiciones normales), flotando libremente en la piscina y en el fondo de la piscina utilizando un sistema de fijación.27 Los cuatro anestesiólogos que participaron en el estudio (que además tenían entrenamiento en buceo) no tuvieron problema para aplicar estos dispositivos al lado de la piscina (40 intentos en total [10 por cada uno], todos exitosos). Al realizar estas maniobras con el maniquí flotando libremente hubo una alta frecuencia de fallas, básicamente con la intubación endotraqueal (33 fallas, sólo siete intubaciones exitosas y no al primer intento). Finalmente, con el sistema de fijación hubo un sustancial incremento en la posibilidad de intubar al maniquí (sólo una falla; sin embargo, casi la mitad se logró intubar al segundo o tercer intento), mientras que la aplicación con los otros dispositivos (cánula orofaríngea y mascarilla laríngea; dispositivos conocidos como supraglóticos) fue prácticamente similar a los resultados obtenidos al lado de la piscina. La conclusión del estudio es que, si se va a realizar intubación endotraqueal en microgravedad, el paciente deberá estar bajo un sistema de fijación y si, por alguna razón, no se puede fijar o la intubación es difícil habrá que utilizar los dispositivos supraglóticos.



RCP EN MICROGRAVEDAD: MEDICINA BASADA EN LA EVIDENCIA

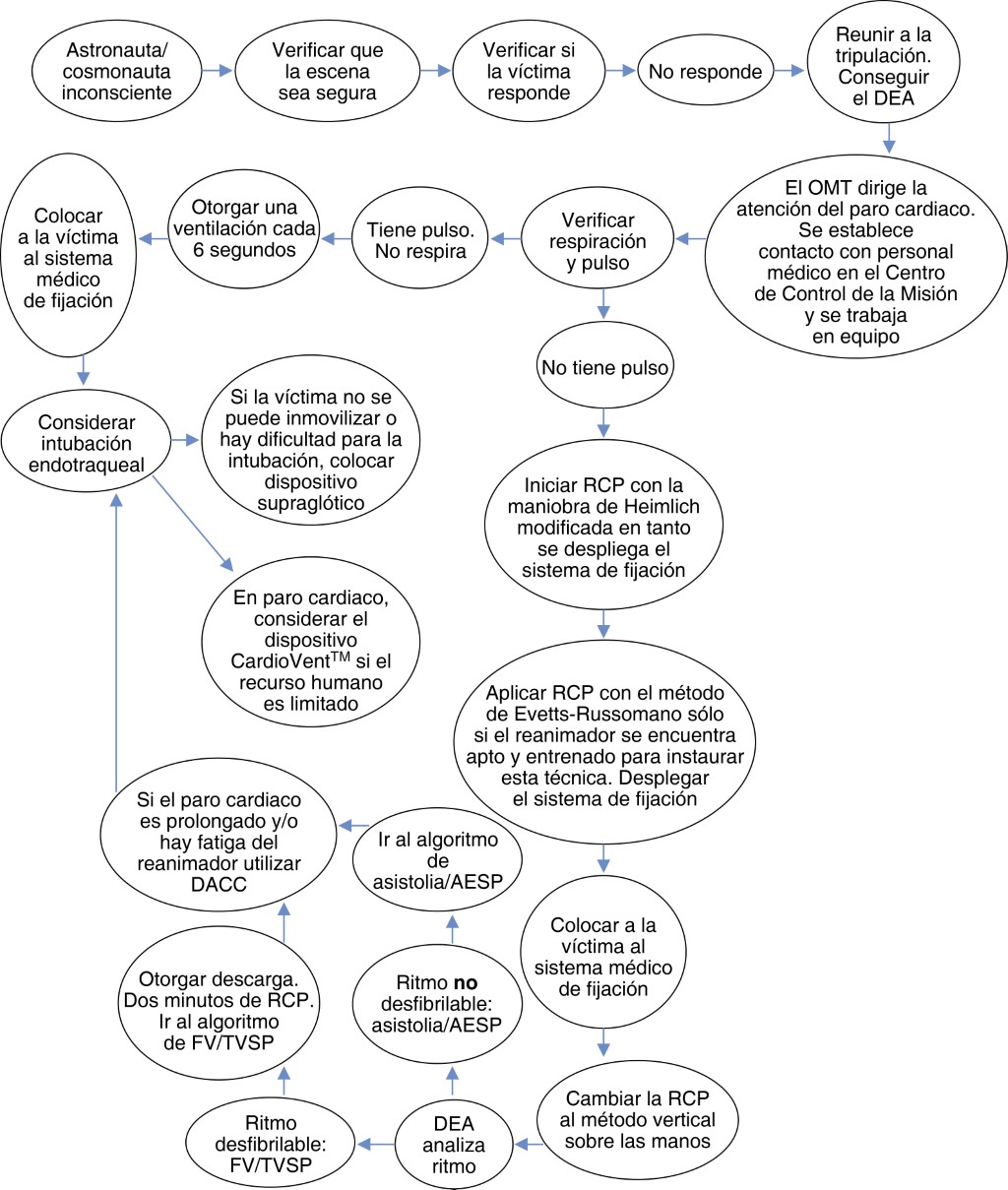
En el año 2016, y con base en las investigaciones llevadas a cabo desde 1990, se publicó, en el primer libro de Medicina Espacial en México, un algoritmo de manejo de RCP en microgravedad, el cual sigue vigente a la luz de las nuevas publicaciones sobre el tema (Figura 9).6 En el año 2020 se publicaron las Guías de Reanimación Cardiopulmonar durante Vuelo Espacial de la Sociedad Alemana de Medicina Aeroespacial y de la Sociedad Europea de Medicina Aeroespacial.28 Tanto el libro de Medicina Espacial como las guías alemanas (y también el presente artículo), brindan las bases científicas para aplicar la RCP en el entorno microgravitatorio.



CONCLUSIONES

La RCP y el soporte vital cardiovascular en ambiente de microgravedad han sido estudiados durante más 30 años, lapso en el cual se ha logrado obtener importante información para atender un paro cardiaco durante el curso de una misión espacial. Con el fin de alcanzar una RCP de alta calidad, se han desarrollado diferentes técnicas, evaluadas tanto en misiones del transbordador espacial y la EEI, como en vuelos parabólicos y en laboratorios terrestres. El ser humano se constituye como el elemento más importante y valioso del viaje espacial, por lo que ninguna medida está de más para preservar su salud e integridad. Conforme la humanidad permanezca más tiempo en el espacio y/o realice vuelos más prolongados, las contingencias médicas serán más frecuentes y habrá que estar preparado.


REFERENCIAS (EN ESTE ARTÍCULO)

  1. American Heart Association. Soporte vital cardiovascular avanzado. Libro del proveedor. Estados Unidos de América: Ed. Orora Visual; 2021. p. 202.

  2. Panchal AR, Bartos JA, Cabañas JG, et al. Part 3: Adult basic and advanced life support. 2020 American Heart Association Guidelines for Cardiopulmonary Resuscitation and Emergency Cardiovascular Care. Circulation. 2020;142(suppl 2):S366-S468.

  3. Soar J, Bottiger BW, Carli P, Couper K, Deakin CD, Djarv T, et al. European Resuscitation Council Guidelines 2021: Adult advanced life support. Resuscitation. 2021;161:115-151.

  4. Galván OH, Robles RM. Reanimación cardiopulmonar. En: Saturno CG, Lupercio MK, editores. Manual de conducta y terapéutica cardiovascular. 2ª edición. Ciudad de México: Manual Moderno; 2020. pp. 231-246.

  5. Billica R, Gosbee J, Krupa D. Evaluation of cardiopulmonary resuscitation techniques in microgravity. Medical Evaluations on the KC-135: 1990 flight report summary. 1990;91:163-183. Available in: http://ntrs.nasa.gov/search.jsp?R=19910023475

  6. Robles RM. Reanimación cardiopulmonar en ambiente de microgravedad. En: Carrillo ER, Díaz PMJ, Padrón LS. Medicina espacial. México: Ed. Intersistemas; 2016. pp. 235-263.

  7. National Space Society. Space shuttle flight 41 (STS 40) post flight presentation. Available in: https://www.youtube.com/watch?v=G_DLwBTkbRc

  8. Smith M, Barratt M, Lloyd C. Advanced cardiac life support (ACLS) utilizing man-tended capability (MTC) hardware onboard Space Station Freedom. NASA Technical Reports Server (NTRS). Available in: http://ntrs.nasa.gov/search.jsp?R=19950010360

  9. Jay GD, Lee PHU, Goldsmith H, Battat J, Maurer J, Suner S. CPR effectiveness in microgravity: comparison of three positions and a mechanical device. Aviat Space Environ Med. 2003;74(11):1183-1189.

  10. Johnston SL, Campbell MR, Billica RD, Gilmore SM. Cardiopulmonary resuscitation in microgravity: efficacy in the swine during parabolic flight. Aviat Space Environ Med. 2004;75(6):546-550.

  11. Evetts SN, Evetts LM, Russomano T, Castro JC, Ernsting J. Basic life support in microgravity: evaluation of a novel method during parabolic flight. Aviat Space Environ Med. 2005;76(5):506-510.

  12. Rehnberg L, Russomano T, Falcao F, Campos F, Evetts SN. Evaluation of a novel basic life support method in simulated microgravity. Aviat Space Environ Med. 2011;82(2):104-110.

  13. Russomano T, Baers JH, Velho R, Cardoso RB, Ashcroft A, Rehnberg L, et al. A comparison between the 2010 and 2005 basic life support guidelines during simulated hypogravity and microgravity. Extrem Physiol Med. 2013;2(1):11.

  14. International Space Station Medical Monitoring. Available in: https://www.nasa.gov/mission_pages/station/research/experiments/1025.html

  15. Bacal K, Beck G, McSwain NE Jr. A concept of operations for contingency medical care on the International Space Station. Mil Med. 2004;169(8):631-641.

  16. Summers RL, Johnston SL, Marshburn TH, Williams DR. Emergencies in space. Ann Emerg Med. 2005;46:177-184.

  17. Aubert AE, Beckers F, Verheyden B. Cardiovascular function and basics of physiology in microgravity. Acta Cardiol. 2005;60(2):129-151.

  18. Kordi M, Kluge N, Kloeckner M, Russomano T. Gender influence on the performance of chest compressions in simulated hypogravity and microgravity. Aviat Space Environ Med. 2012;83:643-648.

  19. Krygiel RG, Waye AB, Baptista RR, Heidner GS, Rehnberg L, Russomano T. The evaluation of upper body muscle activity during the performance of external chest compressions in simulated hypogravity. Life Sci Space Res (Amst). 2014;1:60-66.

  20. Baptista RR, Susin T, Dias M, Correa N, Cardoso R, et al. Muscle Activity during the performance of CPR in simulated microgravity and hypogravity. Am J Biomed Res. 2015;3(4):82-87.

  21. Carrillo ER. Reanimación cardiopulmonar en microgravedad. Rev Mex Anest. 2016;39(Supl. 1):S8-S10.

  22. Mackaill C, Sponchiado G, Leite AK, Dias P, Da Rosa M, Brown EJ, et al. A new method for the performance of external chest compressions during hypogravity simulation. Life Sci Space Res (Amst). 2018;18:72-79.

  23. Schmitz J, Ahlback A, DuCanto J, Kerkhoff S, Komorowski M, Low V, et al. Randomized comparison of two new methods for chest compressions during CPR in microgravity-a manikin study. J Clin Med. 2022;11(3):646.

  24. Rehnberg L, Ashcroft A, Baers JH, Campos F, Cardoso RB, et al. Three methods of manual external chest compressions during microgravity simulation. Aviat Space Environ Med. 2014;85(7):687-693.

  25. Braunecker S, Douglas B, Hinkelbein J. Comparison of different techniques for in microgravity - a simple mathematic estimation of cardiopulmonary resuscitation quality for space environment. Am J Emerg Med. 2015;33:920-924.

  26. Groemer GE, Brimacombe J, Haas T, de Negueruela C, Soucek A, Thomsen M, et al. The feasibility of laryngoscope-guided tracheal intubation in microgravity during parabolic flight: a comparison of two techniques. Anesth Analg. 2005;101(5):1533-1535.

  27. Keller C, Brimacombe J, A FR, Giampalmo M, Kleinsasser A, Loeckinger A, et al. Airway management during spaceflight: A comparison of four airway devices in simulated microgravity. Anesthesiology. 2000;92(5):1237-1241.

  28. Hinkelbein J, Kerkhoff S, Adler C, Ahlback A, Braunecker S, Burgard D, et al. Cardiopulmonary resuscitation (CPR) during spaceflight - a guideline for CPR in microgravity from the German Society of Aerospace Medicine (DGLRM) and the European Society of Aerospace Medicine Space Medicine Group (ESAM-SMG). Scand J Trauma Resusc Emerg Med. 2020;28(1):108.



AFILIACIONES

1 Hospital de Cardiología del Centro Médico Nacional Siglo XXI, Instituto Mexicano del Seguro Social. México.

2 Academia Nacional de Medicina de México. México.



CORRESPONDENCIA

Dr. Marco Antonio Robles Rangel. E-mail: mroblesrangel@yahoo.com.mx




Recibido: 29/05/2023. Aceptado: 18/12/2023.







Figura 1
Figura 2
Figura 3
Figura 4
Figura 5
Figura 6
Figura 7
Figura 8
Figura 9
Tabla 1

2020     |     www.medigraphic.com

Mi perfil

C?MO CITAR (Vancouver)

Med Crit. 2024;38

ARTíCULOS SIMILARES

CARGANDO ...