medigraphic.com
ENGLISH

Revista Mexicana de Pediatría

ISSN 0035-0052 (Impreso)
  • Mostrar índice
  • Números disponibles
  • Información
    • Información general        
    • Directorio
  • Publicar
    • Instrucciones para autores        
    • Envío de artículos
  • medigraphic.com
    • Inicio
    • Índice de revistas            
    • Registro / Acceso
  • Mi perfil

2023, Número S1

<< Anterior

Rev Mex Pediatr 2023; 90 (S1)


Recomendaciones sobre el tratamiento farmacológico y quirúrgico de la obesidad en pediatría

Peralta-Cortázar, Catalina1; López-Beltrán, Ana Laura2; Medina-Serrano, Julio Manuel3; Rivera-Hernández, Aleida de Jesús4; Mejenes-Álvarez, Susana Amada4; Mejía-Carmona, Luz Elena4; Maldonado-Ramírez, Martha Cristina4; Saltigeral-Simental, Patricia5; Correa-Flores, Manuel Ángel5; Padilla-Rojas, Mitchel Martín5; Zurita-Cruz, Jessie6
Texto completo Cómo citar este artículo 10.35366/115879

DOI

DOI: 10.35366/115879
URL: https://dx.doi.org/10.35366/115879
Artículos similares

Idioma: Español
Referencias bibliográficas: 39
Paginas: s41-47
Archivo PDF: 244.57 Kb.


PALABRAS CLAVE

obesidad, tratamiento, fármacos, cirugía, niños.

RESUMEN

El tratamiento de la obesidad es complejo, en algunos casos, los cambios en el estilo de vida no son suficientes para mejorar las comorbilidades en pacientes pediátricos, por lo que nos podemos apoyar con el uso de medicamentos para su mejoría y evitar progresión de estas alteraciones. En la actualidad, solamente tres fármacos están aprobados para el tratamiento de la obesidad en población pediátrica: metformina, orlistat y liraglutida. Se sugiere reservar el tratamiento farmacológico a pacientes con comorbilidades asociadas, que no hayan respondido a un programa estructurado de reducción de peso. Con respecto al tratamiento quirúrgico, éste se reserva para aquellos pacientes que han fracasado en el tratamiento farmacológico y presenten complicaciones graves relacionadas con la obesidad. Finalmente, es importante que el paciente y los padres o tutores entiendan las limitaciones, efectos adversos de los fármacos y los riesgos del manejo quirúrgico, insistiendo en que el pilar del manejo de la obesidad es el cambio en el estilo de vida.



ABREVIATURAS:

  • RI = resistencia a insulina.
  • IMC = índice de masa corporal.
  • IC95% = intervalo de confianza del 95%.
  • HOMA-IR = Homeostatic Model Assessment of Insulin Resistance (modelo homeostático para evaluar la resistencia a la insulina)
  • 25(OH)D = 25-hidroxivitamina D.
  • DM2 = diabetes mellitus tipo 2.
  • BGYR = Bypass gástrico en Y de Roux.
  • GMV = gastrectomía en manga vertical.
  • SC = superficie corporal.



INTRODUCCIÓN

El manejo farmacológico y quirúrgico en el paciente pediátrico se indica en caso de que los pacientes tengan comorbilidades y exista fracaso en las medidas iniciales que incluyen cambio en el estilo de vida. Ante esto, nosotros consideramos de suma importancia realizar un documento donde el pediatra pueda identificar cuáles son las condiciones específicas por las que se indica tratamiento farmacológico y quirúrgico en pacientes con obesidad.



TRATAMIENTO FARMACOLÓGICO



¿A QUÉ PACIENTES SE LE DEBE INICIAR TRATAMIENTO FARMACOLÓGICO?

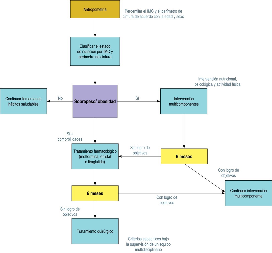
Para ser considerado candidato a tratamiento farmacológico, el adolescente deber haber fracasado en una intervención de control de peso por equipo multidisciplinario, que incluya cambios en el estilo de vida (plan de alimentación y ejercicio) de al menos seis meses, o en el caso de presentar alguna complicación como diabetes mellitus, dislipidemia, síndrome de ovario poliquístico (Figura 1).1,2



¿CUÁL ES EL MEDICAMENTO QUE SE PUEDE UTILIZAR EN POBLACIÓN PEDIÁTRICA?

En el tratamiento de la obesidad en la población pediátrica se han prescrito diferentes fármacos (metformina y orlistat); estos, sin embargo, por un lado han tenido poco efecto en la reducción del índice de masa corporal (IMC), y por el otro la calidad metodológica de estos estudios se ha considerado baja, con una duración corta o sin seguimiento postintervención, de acuerdo con un metaanálisis.3



METFORMINA

En la actualidad la metformina se considera el tratamiento farmacológico de elección en niños y adolescentes con obesidad que no responden a cambios en el estilo de vida o que presenten resistencia a insulina (RI) a nivel tisular.

La dosis de metformina recomendada en pacientes mayores de ocho años oscila de 1,000-2,000 mg/día durante dos a 12 meses.

  • 1. En pacientes de 12 a 19 años:
    • a Se demostró que la metformina condicionó decremento del IMC y del score Z del IMC (reducción del IMC 1.42 kg/m2 con intervalo de confianza del 95% [IC95%] de 2.18 a 0.66 y del score Z del IMC 0.09 con IC95% de 0.14 a 0.04).
    • b. Se demostró un efecto favorable sobre el nivel de insulina en ayuno, con reducción de 9.94 mUI/mL (IC95% -13.8 a 6.06) y del índice HOMA-IR (modelo homeostático para evaluar la resistencia a la insulina [Homeostatic Model Assessment of Insulin Resistance]) de 1.78 (IC95% -3.32 a -0.23); aunque no logró modificar el nivel de glucosa en ayuno.
    • c. En el perfil de lípidos no se demostró beneficio.4 Se reportó un estudio que registró mejoría en el nivel de colesterol LDL, pero sin un efecto significativo sobre el HOMA-IR, ni en el nivel de colesterol HDL; sin embargo, esto no se ha reproducido en otros estudios, por lo que consideramos no es del todo confiable.5

Los principales efectos secundarios son gastrointestinales (anorexia, náusea, vómito, dolor abdominal transitorio, diarrea, meteorismo),6,7 reportados en 20-26% de los pacientes,6,8,9 con incremento en la frecuencia con dosis más altas;7,10 pero pueden minimizarse con titulación de dosis lenta sobre 3-4 semanas e instrucciones para tomar siempre el medicamento con comida, así como por el uso de formulaciones de liberación prolongada.6 Algunos estudios sugirieren que la metformina induce disbiosis, observada en voluntarios sanos.8 La alteración del gusto es un efecto adverso frecuente, que puede ser causado por la acumulación y secreción de metformina en la saliva.8

El uso a largo plazo de metformina se ha asociado con aumento de los niveles de homocisteína y malabsorción de vitamina B12, la cual se produce en 30% de los pacientes con diabetes,6 por lo que se debe considerar de forma periódica el monitoreo con el manejo de dosis altas (más de 2 g/día).2



ORLISTAT

El orlistat es un inhibidor de la lipasa intestinal que impide la absorción de aproximadamente la tercera parte de la grasa proveniente de la dieta.

Los efectos secundarios más comunes del orlistat están relacionados con la presencia de mayor cantidad de grasa en el tracto gastrointestinal, de severidad leve a moderada; es común que los pacientes cursen con diarrea, así como flatulencias con pérdidas fecales (40.1%), manchas aceitosas (32.7%), urgencia fecal (29.7%), esteatorrea (14-19.8%), incontinencia fecal (4-11.8%), hiperdefecación (11.1%), dolor abdominal.11-14 Reduce la absorción de vitaminas liposolubles (vitaminas A, D, E, K, y betacaroteno), por lo que algunos autores recomiendan suplementación.11,15



LIRAGLUTIDA

Otro fármaco recientemente autorizado por la FDA (Food and Drug Administration) y en México para utilizar en mayores de 10 años es un análogo de GLP1 (péptido similar al glucagón tipo 1) a dosis de 3 mg al día, el cual logró una pérdida de peso de 4.5% en comparación con placebo a un año y un efecto sostenido a dos años de seguimiento.16 Este medicamento se aplica en forma subcutánea.

Los efectos adversos más frecuentes son alteraciones gastrointestinales en 77%, siendo la náusea el principal (riesgo relativo 2.11 [IC95% 1.44, 3.09]; con un I2 de Higgins de 0%)15-17 reportado en un 40.2%, otros de los efectos reportados incluyen diarrea (20.9%), disminución del apetito, constipación (20%), vómito (16.3%), estreñimiento, dispepsia, distensión abdominal, dolor abdominal, así como episodios de hipoglucemia leve.11,18 Los efectos pueden reducirse al iniciar con una dosis baja y realizar incrementos graduales;11,14,19,20 se recomienda iniciar con 0.6 mg diarios y aumentar en 0.6 mg semanalmente hasta alcanzar la dosis diaria de 3 mg.19

Se ha reportado mayor incidencia de elevación asintomática de amilasa y lipasa, por lo que se recomienda monitorizar estos parámetros, especialmente cuando se alcanza la dosis estándar.14

Algunos efectos locales asociados a su administración incluyen hematoma en la pared abdominal, dolor, prurito en el sitio de inyección e induración.17



OTROS

En cuanto a la recomendación de otras intervenciones en niños y adolescentes, como el uso de probióticos o la suplementación con ácidos omega 3, no han demostrado un efecto estadísticamente significativo en la reducción de peso corporal, IMC y circunferencia de la cintura.21,22

Debido a la naturaleza lipófila de la vitamina D, los pacientes con sobrepeso y obesidad tienen un mayor riesgo de tener concentraciones circulantes inadecuadas de 25-hidroxivitamina D (25[OH]D). La deficiencia de vitamina D tiene a su vez varias consecuencias, especialmente entre niños y adolescentes. La vitamina D puede modificar la resistencia a la insulina por varios mecanismos: a) regulación positiva de los genes que transcriben para una mayor síntesis de insulina, b) de manera indirecta mediante la regulación intracelular del calcio a través de un incremento en el cociente adenosín trifosfato (ATP)/adenosín difosfato (ADP), lo que resulta en un cierre de los canales de la membrana plasmática de ATP y despolarización de la célula, llevando a exocitosis de los gránulos que contienen insulina; c) mediante regulación positiva de calbindina, podría también proteger contra citocinas que inducen apoptosis, incrementando el calcio libre intracelular.23-25

Por lo tanto, se han propuesto algunas estrategias de suplementación de vitamina D para sujetos pediátricos con un peso corporal excesivo. Se publicó un metaanálisis con el objetivo de evaluar el efecto de la suplementación con vitamina D en niños y adolescentes con sobrepeso y obesidad. Se demostró una diferencia media de 1.6 ng/mL en los sujetos suplementados con vitamina D en comparación con el placebo. En conclusión, la suplementación con vitamina D aumenta ligeramente los niveles de 25(OH)D en sujetos pediátricos con sobrepeso y obesidad. Sin embargo, los efectos sobre los resultados metabólicos y cardiovasculares siguen siendo controvertidos.26

Pero no cabe duda de que, por el riesgo que tienen los pacientes con sobrepeso y obesidad de presentar concentraciones inadecuadas de vitamina D, se debe realizar determinación de 25(OH)D. En caso de detectar concentraciones < 30 ng/mL, se requiere iniciar suplementación a dosis de 2,000 a 4,000 U por día durante seis a ocho semanas.27



¿A QUÉ SUJETOS SE DEBE MANDAR CON EL ESPECIALISTA?

No hay un consenso acerca de cuándo y a quién se debe canalizar con el especialista. Sin embargo, debe considerarse a niños con antecedente heredofamiliar de obesidad extrema; a pacientes que hayan desarrollado obesidad de inicio temprano (lactante o preescolar) e hiperfagia; a sujetos con comorbilidades relacionadas con la obesidad como diabetes mellitus, síndrome metabólico, síndrome de ovario poliquístico, entre otros, o que requieran cirugía metabólica.2



TRATAMIENTO QUIRÚRGICO



¿CUÁLES SON LAS INDICACIONES PARA TRATAMIENTO QUIRÚRGICO EN POBLACIÓN ADOLESCENTE?

Primera recomendación

Para ser considerado candidato a cirugía metabólica (CM), el adolescente debe haber fracasado en una intervención de control de peso aplicada por un equipo multidisciplinario por al menos seis meses.28

Segunda recomendación

Que se tenga acceso a un centro de excelencia en cirugía metabólica pediátrica con cirujanos experimentados, que provean la infraestructura en cuidados del paciente, incluyendo un equipo capaz de dar seguimiento a largo plazo de las necesidades metabólicas y psicosociales del paciente y sus familias.29,30

Tercera recomendación

Cumplir con alguno de los criterios que a continuación se señalan:

  • 1. IMC ≥ 35 o 120% del percentil 95 con complicaciones significativas:

    • a. Diabetes mellitus tipo 2 (DM2).
    • b. Síndrome de apnea obstructiva del sueño (SAOS) con un índice apnea-hipopnea (IAH > 5).
    • c. Hipertensión intracraneal idiopática (pseudotumor cerebri).
    • d. Esteatohepatitis no alcohólica.
    • e. Deslizamiento epifisario de cabeza femoral.
    • f. Enfermedad de Blount.
    • g. Enfermedad por reflujo gastroesofágico.
    • h. Hipertensión.

  • 2. IMC ≥ 40 o 140% del percentil 95 con o sin complicaciones.
  • 3. Un equipo multidisciplinario debe considerar que el paciente y su familia tengan la capacidad y la motivación para adherirse a los tratamientos recomendados pre y postoperatorios, incluyendo uso consistente de suplementos micronutrientes.30,31

Cuarta recomendación

Tomar en cuenta las contraindicaciones para cirugía metabólica:


    • a. Una causa médica corregible de obesidad.
    • b. Problema de abuso de sustancias en el momento de la evaluación.
    • c. Condición médica, psiquiátrica o psicosocial que contravenga la adherencia al plan de alimentación/medicamentos posteriores a la cirugía.
    • d. Embarazo/lactancia o planeación de embarazo en los próximos 12 meses posteriores al procedimiento.30-32

Quinta recomendación

  • 1. Los procedimientos quirúrgicos en el tratamiento de obesidad que han mostrado ser útiles y con menor número de complicaciones en población adolescente son:

    • a. Bypass gástrico en Y de Roux (BGYR).
    • c. Gastrectomía en manga vertical (GMV).
    • d. Banda gástrica ajustable laparoscópica (BGAL).30,31,33,34

  • 2. Actualmente, la gastrectomía en manga vertical es la cirugía más recomendada en adolescentes debido al menor número de reintervenciones, bajo reporte de deficiencias nutricionales y pérdida de peso similar al bypass gástrico en y de Roux.30

Sexta recomendación

  • 1. Se recomienda realizar los siguientes estudios como parte de la evaluación preoperatoria en el adolescente con obesidad (candidato a procedimiento quirúrgico):
    • a. Glucosa plasmática en ayuno.

    • b. Carga oral de glucosa (en aquellos que presenten niveles séricos de glucosa en ayuno ≥ 100 mg/dL).
    • c. Hemoglobina glucosilada A1c.
    • d. Pruebas de función hepática.
    • e. Prueba de embarazo.
    • f. Perfil de lípidos.
    • g. Perfil tiroideo.

  • 2. En las pacientes que presentan irregularidades menstruales, datos de hiperandrogenismo, e hirsutismo, se recomienda efectuar:

    • a. Perfil hormonal ginecológico y androgénico, así como ultrasonido pélvico.

  • 3. En el adolescente con diabetes mellitus tipo 2 candidato a cirugía metabólica, las cifras de glucosa preoperatorias deberán encontrarse preferentemente en los siguientes parámetros:

    • a. Hemoglobina glucosilada A1c de 7% o menos.
    • b. Glucosa en ayuno de 110 mg/dL o menos.
    • c. Concentración de glucosa postprandial a las dos horas de 140 mg/dL o menos, durante el periodo de seguimiento previo a la intervención quirúrgica.28

Séptima recomendación

Otras consideraciones del tratamiento quirúrgico de la obesidad en adolescentes:


    • a. Uno de los principales beneficios con el tratamiento quirúrgico de la obesidad (BGYR y GMV) en adolescentes es el control de las comorbilidades con una reducción media de peso del 27% y resolución de las comorbilidades como DM2 (95%), hipertensión (74%) y dislipidemia (66%). Esto ha sido corroborado por el grupo de CB del Hospital Infantil de México "Federico Gómez" en 10 pacientes de nuestra población mexicana.35,36
    • b. El promedio de pérdida de peso a seis meses de la cirugía metabólica fue -5.4 kg/m2SC en adolescentes sometidos a banda gástrica, -11.5 kg/m2SC en los de manga gástrica y -18.8 kg/m2SC posterior a bypass gástrico. La pérdida de peso a 36 meses fue -10.3 kg/m2SC mediante banda gástrica, -13 kg/m2SC después de manga gástrica y, finalmente, -15 kg/m2SC tras un bypass gástrico.37
    • c. Los resultados psicosociales, evaluados a través de la calidad de vida, muestran diferencia entre los pacientes sometidos al tratamiento quirúrgico con resultado a favor con una diferencia de 1.4 en diferencia de medias estandarizadas, con pico máximo a los 12 meses y descenso a los seis años de seguimiento.38
    • d. La calidad de vida y la depresión mejoraron en los pacientes sometidos a tratamiento quirúrgico vs pacientes con tratamiento médico, en seguimiento a dos años posteriores al tratamiento, aunque existe amplia heterogeneidad en los estudios evaluados.39



CONCLUSIÓN

El manejo farmacológico y quirúrgico de la obesidad en pacientes pediátricos debe ser evaluado de manera personalizada y supervisado constantemente por un equipo multidisciplinario. Es importante tener en cuenta que los cambios en el estilo de vida son la prioridad en el manejo de esta condición.


REFERENCIAS (EN ESTE ARTÍCULO)

  1. Styne DM, Arslanian SA, Connor EL, Farooqi IS, Murad MH, Silverstein JH et al. Pediatric obesity-assessment, treatment, and prevention: an endocrine society clinical practice guideline. J Clin Endocrinol Metab. 2017; 102(3): 709-757. doi: 10.1210/jc.2016-2573.

  2. Hampl SE, Hassink SG, Skinner AC, Armstrong SC, Barlow SE, Bolling CF et al. Clinical practice guideline for the evaluation and treatment of children and adolescents with obesity. Pediatrics. 2023; 151(2): e2022060640. doi: 10.1542/peds.2022-060640.

  3. Mead E, Atkinson G, Richter B, Metzendorf MI, Baur L, Finer N et al. Drug interventions for the treatment of obesity in children and adolescents. Cochrane Database Syst Rev. 2016; 11(11): CD012436. doi: 10.1002/14651858.CD012436.

  4. Bouza C, López-Cuadrado T, Gutierrez-Torres LF, Amate J. Efficacy and safety of metformin for treatment of overweight and obesity in adolescents: an updated systematic review and meta-analysis. Obes Facts. 2012; 5(5): 753-765. doi: 10.1159/000345023.

  5. Sun J, Wang Y, Zhang X, He H. The effects of metformin on insulin resistance in overweight or obese children and adolescents: a PRISMA-compliant systematic review and meta-analysis of randomized controlled trials. Medicine (Baltimore). 2019; 98(4): e14249. doi: 10.1097/MD.0000000000014249.

  6. Soliman A, De Sanctis V, Alaaraj N, Hamed N. The clinical application of metformin in children and adolescents: a short update. Acta Biomed. 2020; 91(3): e2020086. doi: 10.23750/abm.v91i3.10127.

  7. Masarwa R, Brunetti VC, Aloe S, Henderson M, Platt RW, Filion KB. Efficacy and safety of metformin for obesity: a systematic review. Pediatrics. 2021; 147(3): e20201610. doi: 10.1542/peds.2020-1610.

  8. Stoica RA, Simona SD, Rizzo M, Iulia SA, Suceveanu AP, Serafinceanu C et al. Metformin indications, dosage, adverse reactions, and contraindications. En: Pantea A. Rizzo M, editor. Metformin; Rijeka: IntechOpen; 2020. p.1-17.

  9. Camilleri M, Staiano A. Insights on obesity in children and adults: individualizing management. Trends Endocrinol Metab. 2019; 30(10): 724-734. doi: 10.1016/j.tem.2019.07.016.

  10. Bassols J, Martínez-Calcerrada JM, Osiniri I, Díaz-Roldán F, Xargay-Torrent S, Mas-Parés B et al. Effects of metformin administration on endocrine-metabolic parameters, visceral adiposity and cardiovascular risk factors in children with obesity and risk markers for metabolic syndrome: a pilot study. PLoS One. 2019; 14(12): e0226303. doi: 10.1371/journal.pone.0226303.

  11. Chao AM, Wadden TA, Berkowitz RI. The safety of pharmacologic treatment for pediatric obesity. Expert Opin Drug Saf. 2018; 17(4): 379-385. doi: 10.1080/14740338.2018.1437143.

  12. Xiguang Qi. 2018 IOP Conf. Ser.: Mater Sci Eng. 301 012063, doi: 10.1088/1757-899X/301/1/012063.

  13. Nicolucci A, Maffeis C. The adolescent with obesity: what perspectives for treatment? Ital J Pediatr. 2022; 48(1): 9. doi: 10.1186/s13052-022-01205-w.

  14. Ferreira-Hermosillo A, Salame-Khouri L, Cuenca-Abruch D. Tratamiento farmacológico de la obesidad. Rev Med Inst Mex Seguro Soc. 2018; 56(4): 395-409.

  15. Apperley LJ, Blackburn J, Erlandson-Parry K, Gait L, Laing P, Senniappan S. Childhood obesity: a review of current and future management options. Clin Endocrinol (Oxf). 2022; 96(3): 288-301. doi: 10.1111/cen.14625.

  16. Ryan PM, Seltzer S, Hayward NE, Rodriguez DA, Sless RT, Hawkes CP. Safety and efficacy of glucagon-like peptide-1 receptor agonists in children and adolescents with obesity: a meta-analysis. J Pediatr. 2021; 236: 137-147.e13. doi: 10.1016/j.jpeds.2021.05.009.

  17. Danne T, Biester T, Kapitzke K, Jacobsen SH, Jacobsen LV, Petri KCC et al. Liraglutide in an adolescent population with obesity: a randomized, double-blind, placebo-controlled 5-week trial to assess safety, tolerability, and pharmacokinetics of liraglutide in adolescents aged 12-17 years. J Pediatr. 2017; 181: 146-153.e3. doi: 10.1016/j.jpeds.2016.10.076.

  18. Chadda KR, Cheng TS, Ong KK. GLP-1 agonists for obesity and type 2 diabetes in children: systematic review and meta-analysis. Obes Rev. 2021; 22(6): e13177. doi: 10.1111/obr.13177.

  19. Lin CH, Shao L, Zhang YM, Tu YJ, Zhang Y, Tomlinson B et al. An evaluation of liraglutide including its efficacy and safety for the treatment of obesity. Expert Opin Pharmacother. 2020; 21(3): 275-285. doi: 10.1080/14656566.2019.1695779.

  20. Cornejo-Estrada A, Nieto-Rodríguez C, León-Figueroa DA, Moreno-Ramos E, Cabanillas-Ramirez C, Barboza JJ. Efficacy of liraglutide in obesity in children and adolescents: systematic review and meta-analysis of randomized controlled trials. Children (Basel). 2023; 10(2): 208. doi: 10.3390/children10020208.

  21. Mohammadi H, Ghavami A, Hadi A, Askari G, Symonds M, Miraghajani M. Effects of pro-/synbiotic supplementation on anthropometric and metabolic indices in overweight or obese children and adolescents: a systematic review and meta-analysis. Complement Ther Med. 2019; 44: 269-276. doi: 10.1016/j.ctim.2019.05.008.

  22. Jazayeri S, Heshmati J, Mokhtari Z, Sepidarkish M, Nameni G, Potter E et al. Effect of omega-3 fatty acids supplementation on anthropometric indices in children and adolescents: A systematic review and meta-analysis of randomized controlled trials. Complement Ther Med. 2020; 53: 102487. doi: 10.1016/j.ctim.2020.102487.

  23. Rajakumar K, Moore CG, Khalid AT, Vallejo AN, Virji MA, Holick MF et al. Effect of vitamin D3 supplementation on vascular and metabolic health of vitamin D-deficient overweight and obese children: A randomized clinical trial. Am J Clin Nutr. 2020; 111(4): 757-768.

  24. El-Fakhri N, McDevitt H, Shaikh MG, Halsey C, Ahmed SF. Vitamin D and its effects on glucose homeostasis, cardiovascular function and immune function. Horm Res Paediatr. 2014; 81(6): 363-378.

  25. Moschonis G, Androutsos O, Hulshof T, Dracopoulou M, Chrousos GP, Manios Y. Vitamin D insufficiency is associated with insulin resistance independently of obesity in primary schoolchildren. The healthy growth study. Pediatr Diabetes. 2018; 19(5): 866-873.

  26. Corsello A, Macchi M, D'Oria V, Pigazzi C, Alberti I, Treglia G et al. Effects of vitamin D supplementation in obese and overweight children and adolescents: A systematic review and meta-analysis. Pharmacol Res. 2023; 192: 106793. doi: 10.1016/j.phrs.2023.106793.

  27. Zakharova I, Klimov L, Kuryaninova V, Nikitina I, Malyavskaya S, Dolbnya S et al. Vitamin D insufficiency in overweight and obese children and adolescents. Front Endocrinol (Lausanne). 2019; 10: 103.

  28. Tratamiento Quirúrgico de la Obesidad Mórbida en la Población Adolescente. Guía de Evidencias y Recomendaciones: Guía de Práctica Clínica México, CENETEC. 2018. Disponible en: http://www.cenetec.salud.gob.mx/contenidos/gpc/catalogoMaestroGPC.html#

  29. Styne DM, Arslanian SA, Connor EL, Farooqi IS, Murad MH, Silverstein JH et al. Pediatric obesity-assessment, treatment, and prevention: an endocrine society clinical practice guideline. J Clin Endocrinol Metab. 2017; 102(3): 709-757.

  30. Pratt JSA, Browne A, Browne NT, Bruzoni M, Cohen M, Desai A et al. ASMBS pediatric metabolic and bariatric surgery guidelines, 2018. Surg Obes Relat Dis. 2018; 14(7): 882-901.

  31. Armstrong SC, Bolling CF, Michalsky MP, Reichard KW. Pediatric metabolic and bariatric surgery: evidence, barriers, and best practices. Pediatrics. 2019; 144(6): e20193223.

  32. Fried M, Yumuk V, Oppert J, Scopinaro N, Torres A, Weiner R et al. International Federation for Surgery of obesity and metabolic disorders-European chapter (IFSO-EC); European Association for the Study of obesity (EASO); European Association for the Study of Obesity Obesity Management Task Force (EASO OMTF). Interdisciplinary European guidelines on metabolic and bariatric surgery. Obes Surg. 2014; 24(1): 42-55.

  33. Bolling CF, Armstrong SC, Reichard KW, Michalsky MP. Metabolic and bariatric surgery for pediatric patients with severe obesity. Pediatrics. 2019; 144(6): e20193224.

  34. Janson A, Jarvholm K, Sjogren L, Dahlgren J, Beamish AJ, Gronowitz E, Olbers T. Metabolic and bariatric surgery in adolescents: for whom, when, and how? Horm Res Paediatr. 2023; 96(6): 609-619.

  35. Michalsky MP, Inge TH, Jenkins TM, Xie C, Courcoulas A, Helmrath M et al. Cardiovascular risk factors after adolescent bariatric surgery. Pediatrics. 2018; 141(2): e20172485.

  36. Nieto-Zermeño J, Flores RO, Del Río-Navarro B, Salgado-Arroyo B, Molina-Díaz JM. Efectos sobre el perfil metabólico, el índice de masa corporal, la composición corporal y la comorbilidad en adolescentes con obesidad mórbida, que han fallado al manejo conservador para bajar de peso, operados de manga gástrica laparoscópica. Reporte del primer grupo de cirugía bariátrica pediátrica en México. Gac Med Mex. 2018; 154: 22-29.

  37. Pedroso FE, Angriman F, Endo A, Dasenbrock H, Storino A, Castillo R et al. Weight loss after bariatric surgery in obese adolescents: a systematic review and meta-analysis. Surg Obes Relat Dis. 2018; 14(3): 413-422.

  38. Trooboff SW, Stucke RS, Riblet NB, Kulkarni AS, Anand R, Casey A et al. Psychosocial outcomes following adolescent metabolic and bariatric surgery: a systematic review and meta-analysis. Obes Surg. 2019; 29(11): 3653-3664.

  39. White B, Doyle J, Colville S, Nicholls D, Viner RM, Christie D. Systematic review of psychological and social outcomes of adolescents undergoing bariatric surgery, and predictors of success. Clin Obes. 2015; 5(6): 312-324.



AFILIACIONES

1 Instituto Mexicano del Seguro Social, Unidad Médica de Alta Especialidad. Hospital de Gineco Pediatría No. 48, Centro Médico Nacional del Bajío, Dirección de Pediatría. León, Guanajuato

2 Instituto Mexicano del Seguro Social, Unidad Médica de Alta Especialidad. Hospital de Pediatría "Lic. Ignacio García Téllez". Centro Médico Nacional de Occidente. Servicio de Endocrinología Pediátrica. Guadalajara, Jalisco

3 Instituto Mexicano del Seguro Social. Coordinación de Planeación y Enlace Institucional. Órgano de Operación Administrativa Desconcentrada. Delegación Sinaloa

4 Instituto Mexicano del Seguro Social. Unidad Médica de Alta Especialidad. Hospital de Pediatría "Dr. Silvestre Frenk Freund". Centro Médico Nacional Siglo XXI. Jefatura Endocrinología Pediátrica. Ciudad de México

5 Asociación Mexicana de Pediatría, Ciudad de México

6 Facultad de Medicina, Universidad Nacional Autónoma de México, Sede Hospitalaria: Hospital Infantil de México "Federico Gómez", Ciudad de México.



Conflicto de intereses: los autores declaran que no tienen.



CORRESPONDENCIA

Dra. Jessie Zurita-Cruz. E-mail: zuritajn@hotmail.com




Recibido: 16/10//2023. Aceptado: 01/11/2023

Figura 1

2020     |     www.medigraphic.com

Mi perfil

C?MO CITAR (Vancouver)

Rev Mex Pediatr. 2023;90

ARTíCULOS SIMILARES

CARGANDO ...