medigraphic.com
SPANISH

Revista Mexicana de Pediatría

ISSN 0035-0052 (Print)
  • Contents
  • View Archive
  • Information
    • General Information        
    • Directory
  • Publish
    • Instructions for authors        
    • Send manuscript
  • medigraphic.com
    • Home
    • Journals index            
    • Register / Login
  • Mi perfil

2022, Number 6

<< Back Next >>

Rev Mex Pediatr 2022; 89 (6)

Clinical aptitude in the diagnostic approach of children with anemia: questionnaire in first contact physicians

Rodríguez-Miranda SC, Cruz-de CC, Chávez-Caraza KL, Carrizales-Torres LE, Tarín-Arzaga L, Rangel-Flores M, González-Llano Ó
Full text How to cite this article 10.35366/111687

DOI

DOI: 10.35366/111687
URL: https://dx.doi.org/10.35366/111687

Language: Spanish
References: 19
Page: 227-233
PDF size: 236.06 Kb.


Key words:

anemia, diagnosis, questionnaire, clinical aptitude, primary care.

ABSTRACT

Introduction: anemia is a worldwide public health problem. There are few studies that explore the knowledge that primary care physicians have about the diagnostic process in children and adolescents with anemia. Objective: to determine the level of clinical aptitude that the first-contact physician has regarding the diagnostic process of the pediatric patient in whom anemia is suspected. Material and methods: cross-sectional study. A seven-question questionnaire (developed by Delphi consensus) was applied to evaluate theoretical and practical concepts about the diagnostic process when anemia is suspected. The questionnaire was distributed electronically to general practitioners, family doctors, and pediatricians in the metropolitan area of Monterrey, Nuevo León, Mexico. Results: 154 doctors were included, 68 were pediatricians (44.2%), 51 family doctors (33.1%) and 35 general practitioners (22.7%). Of the total, 53.9% (n = 83) worked in a public institution. The median of correct answers was 5 (IQR 4-6). The highest proportion of correct answers was in anemia etiology (62.3%), followed by laboratory studies (48.1%), and initial clinical approach (14.9%). Compared to the other two groups, pediatricians obtained a higher percentage of correct answers. Conclusions: first-contact physicians have deficiencies in their clinical aptitude for the approach to pediatric patients with suspected anemia.


REFERENCES

  1. Allali S, Brousse V, Sacri A-S, Chalumeau M, de Montalembert M. Anemia in children: prevalence, causes, diagnostic work-up, and long-term consequences. Expert Rev Hematol. 2017; 10(11): 1023-1028. doi: 10.1080/17474086.2017.1354696.

  2. Khan L. Anemia in childhood. Pediatr Ann. 2018; 47(2): e42-e47. doi: 10.3928/19382359-20180129-01

  3. Wilson FL. Diagnostic approach to common anemia in pediatrics. HP Pediatr Med Board Rev Man. 2003; 1, Part 4: 1-12.

  4. WHO. Worldwide Prevalence of Anemia 1993-2005: WHO Global Database on Anemia; 2008.

  5. Alli N, Vaughan J, Patel M. Anaemia: approach to diagnosis. South African Medical Journal. 2017; 107(1): 23-27. doi: 10.7196/SAMJ.2017.v107i1.12148.

  6. De la Cruz V, Villalpando S, Mundo Rosas V, Shamah-Levy T. Prevalencia de anemia en niños y adolescentes mexicanos: comparativo de tres encuestas nacionales. Salud Pública Méx. 2013; 55(Suppl.2): S180-S189.

  7. Pollitt E. Iron deficiency and cognitive function. Annu Rev Nutr. 1993; 13: 521-537. doi: 10.1146/annurev.nu.13.070193.002513

  8. Piva E, Brugnara C, Spolaore F, Plebani M. Clinical utility of reticulocyte parameters. Clin Lab Med. 2015; 35(1): 133-163. doi: 10.1016/j.cll.2014.10.004.

  9. Riley RS, Ben-Ezra JM, Goel R, Tidwell A. Reticulocytes and reticulocyte enumeration. J Clin Lab Anal. 2001; 15(5): 267-294.

  10. Hernández RLH, Fundora ST, Andrade RM. El conteo automático de reticulocitos: una herramienta de uso diagnóstico, clínico e investigativo. Rev Cuba Hematol Inmunol y Hemoter. 2015; 31(4). Disponible en: http://www.revhematologia.sld.cu/index.php/hih/article/view/213

  11. Janus J, Moerschel SK. Evaluation of anemia in children. Am Fam Physician. 2010; 81(12): 1462-1471.

  12. Inoue S, Lee MT. Pediatric acute anemia. Medscape. Published 2019. [Accessed September 7, 2020]. Available in: https://emedicine.medscape.com/article/954506-overview

  13. Carmel R, Denson TA, Mussell B. Anemia: Textbook vs Practice. JAMA. 1979; 242(21): 2295-2297. doi: 10.1001/jama.1979.03300210021014.

  14. Patharkar J, Sattigeri BM, Amane HS, Brahmbhatt SV. Comparative study to evaluate the awareness about anemia and its complications, among undergraduate and postgraduate medical students- a cross sectional survey study. Int J Res Med Sci. 2016; 4(7): 2692-2695. doi: 1018203/2320-6012.ijrms20161933.

  15. Singh I, Singh H, Kaur D. Evaluation and comparison of knowledge, attitude and practice about iron deficiency anemia amongst medical students of rural and urban background. Int J Res Med Sci. 2015; 3(6): 1342-1344. doi: 10.18203/2320-6012.ijrms20150143.

  16. Pushpa ValiRam, Asha Mahesh, Sumera Shaikh, Shaima Sultana. Knowledge, attitude, and practice of health care professionals regarding iron deficiency anemia in Pakistan. Rawal Med J. 2019; 44: 240-243.

  17. Lifshitz A. La práctica de la medicina clínica en la era tecnológica. México: UNAM-IMSS; 1999. pp. 161-180.

  18. Clinical Practice Guidelines. Clinical Practice Guideline on Anaemia [internet]. The Royal Children's Hospital, Melbourne, Australia [updated 2019 Jan; cited 2023 May 22]. Available in: https://www.rch.org.au/clinicalguide/guideline_index/anaemia/

  19. Secretaría de Salud. Guía de práctica clínica. Prevención, Diagnóstico y Tratamiento de la Anemia por Deficiencia de Hierro en Niños y Adultos. Instituto Mexicano del Seguro Social, México [updated 2010 Dec 16; cited 2023 May 22]. Disponible en: http://www.imss.gob.mx/profesionales/guiasclinicas/Pages/guias.aspx




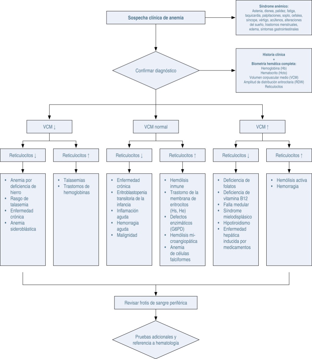
Figure 1
Table 1
Table 2
Table 3

2020     |     www.medigraphic.com

Mi perfil

C?MO CITAR (Vancouver)

Rev Mex Pediatr. 2022;89