medigraphic.com
SPANISH

Revista Mexicana de Pediatría

ISSN 0035-0052 (Print)
  • Contents
  • View Archive
  • Information
    • General Information        
    • Directory
  • Publish
    • Instructions for authors        
    • Send manuscript
  • medigraphic.com
    • Home
    • Journals index            
    • Register / Login
  • Mi perfil

2024, Number 2

<< Back Next >>

Rev Mex Pediatr 2024; 91 (2)

Predictive variables of health risk behaviors in adolescents from northeastern Mexico: cross-sectional study

Ybarra-Sagarduy JL, Romero-Reyes D, Orozco-Ramírez LA, Andaverde-Vega AA
Full text How to cite this article 10.35366/119126

DOI

DOI: 10.35366/119126
URL: https://dx.doi.org/10.35366/119126

Language: Spanish
References: 36
Page: 46-55
PDF size: 357.56 Kb.


Key words:

adolescents, risk behaviors, coping, emotions, negative affect, social support.

ABSTRACT

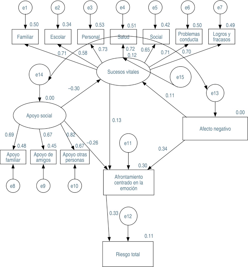
Introduction: most health problems in adolescence are the result of risky behaviors (e.g. abuse of legal and illegal substances) that can lead to the development of metabolic diseases, sexually transmitted diseases, accidents, depression or suicide. Objective: to develop a predictive model of risk behaviors in adolescents through variables related to life events, psychological resources, and interpersonal resources. Material and methods: cross-sectional and prospective study, which included adolescents representative of a region in northeastern Mexico. A multi-scale instrument was applied to evaluate the variables under study. Results: 2,008 adolescents responded to the instrument. The results indicate that life events impact risk behaviors mediated by emotion-focused coping. In turn, life events and emotion-focused coping are modulated by variables related to affect and social support. Conclusions: preventive programs aimed at adolescents must include coping different from those focused on emotions.


REFERENCES

  1. UNICEF, Fondo de las Naciones Unidas para la Infancia. ¿Qué es la adolescencia? Unicef.org. [citado el 3 de diciembre o de 2022]. Disponible en: https://www.unicef.org/uruguay/que-es-la-adolescencia

  2. Lansford JE, Banati P. Handbook of adolescent development research and its impact on global policy. Oxford University Press; 2018.

  3. Bonino S, Cattelino E, Ciairano S. Adolescents and risk. Milan: Springer-Verlag; 2005.

  4. Carballo JJ, Llorente C, Kehrmann L, Flamarique I, Zuddas A, Purper-Ouakil D et al. Psychosocial risk factors for suicidality in children and adolescents. Eur Child Adolesc Psychiatry. 2020; 29(6): 759-776. Available in: http://dx.doi.org/10.1007/s00787-018-01270-9

  5. Henneberger AK, Mushonga DR, Preston AM. Peer influence and adolescent substance use: a systematic review of dynamic social network research. Adolesc Res Rev. 2021; 6(1): 57-73. Available in: http://dx.doi.org/10.1007/s40894-019-00130-0

  6. Lee EY, Yoon KH. Epidemic obesity in children and adolescents: risk factors and prevention. Front Med. 2018; 12(6): 658-666. Available in: http://dx.doi.org/10.1007/s11684-018-0640-1

  7. Macapagal K, Moskowitz DA, Li DH, Carrión A, Bettin E, Fisher CB, et al. Hookup app use, sexual behavior, and sexual health among adolescent men who have sex with men in the United States. J Adolesc Health. 2018; 62(6): 708-715. Available in: http://dx.doi.org/10.1016/j.jadohealth.2018.01.001

  8. Biswas T, Townsend N, Huda MM, Maravilla J, Begum T. Prevalence of multiple non-communicable diseases risk factors among adolescents in 140 countries: A population-based study. EClinicalMedicine. 2022; 52: 101591. doi: 10.1016/j.eclinm.2022.101591.

  9. Instituto Nacional de Salud Pública (INSP), editor. Encuesta Nacional de Salud y Nutrición 2021 sobre Covid-19. Resultados Nacionales. Cuernavaca, México; 2022.

  10. Darnell D, Flaster A, Hendricks K, Kerbrat A, Comtois KA. Adolescent clinical populations and associations between trauma and behavioral and emotional problems. Psychol Trauma. 2019; 11(3): 266-273. Available in: http://dx.doi.org/10.1037/tra0000371

  11. Boe T, Serlachius AS, Sivertsen B, Petrie KJ, Hysing M. Cumulative effects of negative life events and family stress on children's mental health: the Bergen Child Study. Soc Psychiatry Psychiatr Epidemiol. 2018; 53(1): 1-9. Available in: http://dx.doi.org/10.1007/s00127-017-1451-4

  12. Lavoie L, Dupéré V, Dion E, Crosnoe R, Lacourse É, Archambault I. Gender differences in adolescents' exposure to stressful life events and differential links to impaired school functioning. J Abnorm Child Psychol. 2019; 47(6): 1053-1064. Available in: http://dx.doi.org/10.1007/s10802-018-00511-4

  13. Plunkett S, Radmacher K, Kimberly A, Moll-Phanara D. Adolescent life events, stress and coping: a comparison of communities and genders. Professional School Counseling. 2000; 3(5): 356-367.

  14. Benjet C, Menendez D, Albor Y, Borges G, Orozco R, Medina-Mora ME. Adolescent predictors of incidence and persistence of suicide related outcomes in young adulthood: a longitudinal study of mexican youth. Suicide Life Threat Behav. 2018; 48(6): 755-766. Available in: http://dx.doi.org/10.1111/sltb.12397

  15. Jenness JL, Peverill M, King KM, Hankin BL, McLaughlin KA. Dynamic associations between stressful life events and adolescent internalizing psychopathology in a multiwave longitudinal study. J Abnorm Psychol. 2019; 128(6): 596-609. Available in: http://dx.doi.org/10.1037/abn0000450

  16. Cervantes RC, Castro FG. Stress, coping, and mexican american mental health: a systematic review. Hisp J Behav Sci. 1985; 7(1): 1-73. Available in: http://dx.doi.org/10.1177/07399863850071001

  17. Montero I, León OG. A guide for naming research studies in psychology. Int J Clin Health Psychol. 2007; 7(3): 847-862.

  18. Valverde O. Adolescencia, protección y riesgo en Costa Rica: múltiples aristas una tarea de todos y todas. Encuesta Nacional de Conductas de Riesgo en los y las Adolescentes de Costa Rica. PAIA-CCSS; 2002.

  19. Lucio E, Durán C. Manual del cuestionario sucesos de vida (versión para adolescentes). El Manual Moderno; 2003.

  20. Watson D, Clark LA, Tellegen A. Development and validation of brief measures of positive and negative affect: the PANAS scales. J Pers Soc Psychol. 1988; 54(6): 1063-1070. Available in: http://dx.doi.org/10.1037/0022-3514.54.6.1063

  21. Moral De La Rubia J. La escala de afecto positivo y negativo (PANAS) en parejas casadas mexicanas. CIENCIA Ergo-Sum. 2017; 18(2): 117-125.

  22. Villalobos A. Desarrollo de una medida de resiliencia para establecer el perfil psicosocial de los adolescentes resilientes que permita poner a prueba el modelo explicativo de resiliencia basado en variables psicosociales. Costa Rica, 2009.

  23. Schermelleh-Engel K, Moosbrugger H, Müller H. Evaluating the fit of structural equation models: tests of significance and descriptive goodness-of-fit measures. Methods of Psychological Research Online. 2003; 8: 23-74.

  24. Stone BM. The ethical use of fit indices in structural equation modeling: recommendations for psychologists. Front Psychol. 2021; 12: 783226. Available in: http://dx.doi.org/10.3389/fpsyg.2021.783226

  25. Castillo-Arcos LDC, Álvarez-Aguirre A, Bañuelos-Barrera Y, Valle-Solís MO, Valdez-Montero C, Kantún-Marín MAJ. Edad, género y resiliencia en la conducta sexual de riesgo para ITS en adolescentes al Sur de México. Enferm Glob. 2016; 16(1): 168. Available in: http://dx.doi.org/10.6018/eglobal.16.1.234921

  26. Guadarrama-Guadarrama R, Hernández-Navor JC, Veytia-López M. "Cómo me percibo y cómo me gustaría ser": Un estudio sobre la imagen corporal de los adolescentes mexicanos. Rev Psicol Clín con Niños Adolesc. 2018; 5(1): 37-43. Disponible en: https://doi.org/10.21134/rpcna.2018.05.1.5

  27. De la Vara-Salazar E, Villalobos A, Hubert C, Suárez-López L. Conductas de riesgo asociadas con el inicio sexual temprano en adolescentes en México. Salud Publica Mex. 2023; 65: 654-664. Disponible en: https://doi.org/10.21149/15062

  28. Instituto Nacional de Psiquiatría Ramón de la Fuente Muñiz. Encuesta Nacional de Adicciones 2016-2017. CDMX, México; 2017.

  29. Leebens PK, Williamson ED. Developmental psychopathology. Child Adolesc Psychiatr Clin N Am. 2017; 26(2): 143-156. Available in: http://dx.doi.org/10.1016/j.chc.2016.12.001

  30. González-Lugo S, Gaxiola-Romero JC, Valenzuela-Hernández ER. Apoyo social y resiliencia: predictores de bienestar psicológico en adolescentes con suceso de vida estresante. Psic y Sal. 2018; 28(2): 167-176. Disponible en: http://dx.doi.org/10.25009/pys.v28i2.2553

  31. Orcasita LT, Mosquera-Gil JA, Carrillo-González T. Autoconcepto, autoeficacia y conductas sexuales de riesgo en adolescentes. Inf Psicol. 2018; 18(2): 141-168. Disponible en: http://dx.doi.org/10.18566/infpsic.v18n2a08

  32. Molinedo-Quílez MP. Psychosocial risk factors in young offenders. Rev Esp Sanid Penit. 2020; 22(3): 104-111. Available in: http://dx.doi.org/10.18176/resp.00019

  33. Berra-Ruiz E, Muñoz-Maldonado SI, Vega-Valero CZ, Silva-Rodríguez A, Escobar G. Emociones, estrés y afrontamiento en adolescentes desde el modelo de Lazarus y Folkman. Revista Intercontinental de Psicología y Educación. 2014; 16 (1): 37-57.

  34. García-Álvarez D, Suárez-Urdaneta E, Espina-Gómez M, Peña-Esteva H. Aproximación a los estilos de afrontamiento y fortalezas del carácter en adolescentes. Revista de Orientación Educacional. 2020; 34(65): 55-75.

  35. Jiménez-Rosario MN, Esnaola I, Axpe I. Capacidad predictiva del apoyo social percibido sobre el bienestar subjetivo del alumnado de educación secundaria. Rev Psicol Educ-J Psychol Educ. 2021; 16(1): 31. Disponible en: http://dx.doi.org/10.23923/rpye2021.01.200

  36. Organización Panamericana de la Salud (OPS). Plan de acción para la salud de la mujer, el niño, la niña y adolescentes 2018-2030. Paho.org. [citado el 20 de octubre de 2022]. Disponible en: https://iris.paho.org/bitstream/handle/10665.2/49609/CD56-8-s.pdf?sequence=2&isAllowed=y




Figure 1
Figure 2
Figure 3
Table 1
Table 2

2020     |     www.medigraphic.com

Mi perfil

C?MO CITAR (Vancouver)

Rev Mex Pediatr. 2024;91