medigraphic.com
SPANISH

Medicina Crítica

  • Contents
  • View Archive
  • Information
    • General Information        
    • Directory
  • Publish
    • Instructions for authors        
  • Policies
  • Lineamientos
  • medigraphic.com
    • Home
    • Journals index            
    • Register / Login
  • Mi perfil

2021, Number 2

<< Back Next >>

Med Crit 2021; 35 (2)

Early mobilization in the Intensive Care Unit

Martínez CM?, Jones BRA, Gómez GA, Pérez NOR, Guerrero GMA, Zamarrón LEI, Soriano OR, Deloya TE, Sánchez DJS, Morgado VLA
Full text How to cite this article 10.35366/99529

DOI

DOI: 10.35366/99529
URL: https://dx.doi.org/10.35366/99529

Language: Spanish
References: 30
Page: 89-95
PDF size: 303.03 Kb.


Key words:

Early mobilization, physiotherapy, intensive care.

ABSTRACT

Early mobilization (EM) is the implementation of physical exercise in patients admitted to the Intensive Care Unit (ICU), with important benefits being observed such as reduction of ventilator-associated pneumonia, deep vein thrombosis, pressure ulcers and ICU-acquired weakness (ICU-AW). It also has a financial impact by reducing hospital length of stay and in the ICU. Also, EM has an important role in the outcome once the patient leaves the hospital reducing the post-intensive care syndrome (PICS).


REFERENCES

  1. Cameron S, Ball I, Cepinskas G, Choong K, Doherty TJ, Ellis CG, et al. Early mobilization in the critical care unit: A review of adult and pediatric literature. J Crit Care. 2015;30(4):664-672.

  2. Denehy L, Lanphere J, Needham DM. Ten reasons why ICU patients should be mobilized early. Intensive Care Med. 2017;43(1):86-90.

  3. Mejía AAC, Martínez NGM, Nieto ORP, Martínez MAC, Tomas ED, Martínez BP. Movilización temprana como prevención y tratamiento para la debilidad adquirida en la Unidad de Cuidados Intensivos en pacientes en ventilación mecánica. Experiencia en un hospital de segundo nivel. Eur Sci J. 2018;14(21):19-30.

  4. Parry SM, Huang M, Needham DM. Evaluating physical functioning in critical care: Considerations for clinical practice and research. Crit Care. 2017;21(1):249.

  5. Sommers J, Engelbert RH, Dettling-Ihnenfeldt D, Gosselink R, Spronk PE, Nollet F, et al. Physiotherapy in the intensive care unit: an evidence-based, expert driven, practical statement and rehabilitation recommendations. Clin Rehabil. 2015;29(11):1051-1063.

  6. Zang K, Chen B, Wang M, Chen D, Hui L, Guo S, et al. The effect of early mobilization in critically ill patients: a meta-analysis. Nurs Crit Care. 2020;25(6):360-367.

  7. Martínez CMA, Jones BRA, Gómez GA. El fisioterapeuta en la Unidad de Cuidados Intensivos ¿un profesional necesario? Acta Med. 2020;18(1):104-105.

  8. Ding N, Zhang Z, Zhang C, Yao L, Yang L, Jiang B, et al. What is the optimum time for initiation of early mobilization in mechanically ventilated patients? A network meta-analysis. PLoS One. 2019;14(10):e0223151.

  9. Cuello-Garcia CA, Mai SHC, Simpson R, Al-Harbi S, Choong K. Early mobilization in critically ill children: a systematic review. J Pediatr. 2018;203:25-33.e6.

  10. Olkowski BF, Shah SO. Early mobilization in the neuro-ICU: how far can we go? Neurocrit Care. 2017;27(1):141-150.

  11. Leditschke AI, Green M, Irvine J, Bissett B, Mitchell IA. What are the barriers to mobilizing intensive care patients? Cardiopulm Phys Ther J. 2012;23(1):26-29.

  12. Clarissa C, Salisbury L, Rodgers S, Kean S. Early mobilisation in mechanically ventilated patients: a systematic integrative review of definitions and activities. J Intensive Care. 2019;7:3.

  13. Hodgson CL, Stiller K, Needham DM, Tipping CJ, Harrold M, Baldwin CE, et al. Expert consensus and recommendations on safety criteria for active mobilization of mechanically ventilated critically ill adults. Crit Care. 2014;18(6):658.

  14. Rebel A, Marzano V, Green M, Johnston K, Wang J, Neeman T, et al. Mobilization is feasible in intensive care patients receiving vasoactive therapy: An observational study. Aust Crit Care. 2019;32(2):139-146.

  15. Adler J, Malone D. Early mobilization in the intensive care unit: a systematic review. Cardiopulm Phys Ther J. 2012;23(1):5-13.

  16. Berney S, Haines K, Skinner EH, Denehy L. Safety and feasibility of an exercise prescription approach to rehabilitation across the continuum of care for survivors of critical illness. Phys Ther. 2012;92(12):1524-1535.

  17. Hodgson CL, Capell E, Tipping CJ. Early mobilization of patients in intensive care: organization, communication and safety factors that influence translation into clinical practice. Crit Care. 2018;22(1):77.

  18. Devlin JW, Skrobik Y, Gélinas C, Needham DM, Slooter AJC, Pandharipande PP, et al. Clinical practice guidelines for the prevention and management of pain, agitation/sedation, delirium, immobility, and sleep disruption in adult patients in the ICU. Crit Care Med. 2018;46(9):e825-e873.

  19. Miranda Rocha AR, Martinez BP, Maldaner da Silva VZ, Forgiarini Junior LA. Early mobilization: why, what for and how? Med Intensiva. 2017;41(7):429-436.

  20. Pun BT, Balas MC, Barnes-Daly MA, Thompson JL, Aldrich JM, Barr J, et al. Caring for critically ill patients with the ABCDEF bundle: results of the ICU liberation collaborative in over 15,000 adults. Crit Care Med. 2019;47(1):3-14.

  21. Conceicao TMAD, Gonzáles AI, Figueiredo FCXS, Vieira DSR, Bundchen DC. Safety criteria to start early mobilization in intensive care units. Systematic review. Rev Bras Ter Intensiva. 2017;29(4):509-519.

  22. Metkus TS, Kim BS. Bedside diagnosis in the intensive care unit: Is looking overlooked? Ann Am Thorac Soc. 2015;12(10):1447-1450.

  23. Subira C, Hernández G, Vázquez A, Rodríguez-García R, González-Castro A, García C, et al. Effect of pressure support vs T-piece ventilation strategies during spontaneous breathing trials on successful extubation among patients receiving mechanical ventilation: a randomized clinical trial. JAMA. 2019;321(22):2175-2182.

  24. Saladin L, Voight M. Introduction to the movement system as the foundation for physical therapist practice education and research. Int J Sports Phys Ther. 2017;12(6):858-861.

  25. Arias-Fernández P, Romero-Martin M, Gómez-Salgado J, Fernández-García D. Rehabilitation and early mobilization in the critical patient: systematic review. J Phys Ther Sci. 2018;30(9):1193-1201.

  26. Gattinoni L, Busana M, Giosa L, Macri MM, Quintel M. Prone positioning in acute respiratory distress syndrome. Semin Respir Crit Care Med. 2019;40(1):94-100.

  27. Braganca RD, Ravetti CG, Barreto L, Ataíde TBLS, Carneiro RM, Teixeira AL, et al. Use of handgrip dynamometry for diagnosis and prognosis assessment of intensive care unit acquired weakness: a prospective study. Heart Lung. 2019;48(6):532-537.

  28. Green M, Marzano V, Leditschke IA, Mitchell I, Bissett B. Mobilization of intensive care patients: a multidisciplinary practical guide for clinicians. J Multidiscip Healthc. 2016;9:247-256.

  29. Wahl WL, Zalewski C, Hemmila MR. Pneumonia in the surgical intensive care unit: is every one preventable? Surgery. 2011;150(4):665-672.

  30. Zhang L, Hu W, Cai Z, Liu J, Wu J, Deng Y, et al. Early mobilization of critically ill patients in the intensive care unit: A systematic review and meta-analysis. PLoS One. 2019;14(10):e0223185.




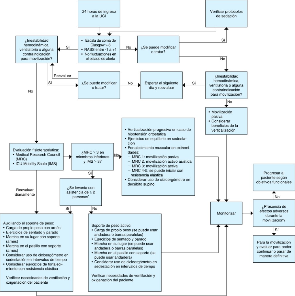
Figure 1
Figure 2
Figure 3
Figure 4
Table 1
Table 2
Table 3

2020     |     www.medigraphic.com

Mi perfil

C?MO CITAR (Vancouver)

Med Crit. 2021;35