medigraphic.com
ENGLISH

Revista CONAMED

ISSN 2007-932X (Digital)
Órgano Oficial de Difusión de la Comisión Nacional de Arbitraje Médico
  • Mostrar índice
  • Números disponibles
  • Información
    • Información general        
    • Directorio
  • Publicar
    • Instrucciones para autores        
  • medigraphic.com
    • Inicio
    • Índice de revistas            
    • Registro / Acceso
  • Mi perfil

2022, Número 4

<< Anterior Siguiente >>

Rev CONAMED 2022; 27 (4)


Pie diabético en el primer nivel de atención, recomendaciones y algoritmo de tamizaje. Reporte de caso

Díaz, Rogelio1; Luna, David2,3; Lezana-Fernández, Miguel Ángel4; Meneses-González, Fernando4
Texto completo Cómo citar este artículo 10.35366/108485

DOI

DOI: 10.35366/108485
URL: https://dx.doi.org/10.35366/108485
Artículos similares

Idioma: Español
Referencias bibliográficas: 18
Paginas: 185-192
Archivo PDF: 117. Kb.


PALABRAS CLAVE

pie diabético, úlceras en los pies, prevención, diabetes, atención primaria, recomendaciones.

RESUMEN

El pie diabético es una de las complicaciones más frecuentes e importantes a nivel mundial; en México, se estima que 15-25% de los pacientes diabéticos va a desarrollar úlceras en las extremidades inferiores. Una de las complicaciones del pie diabético es la amputación del miembro inferior afectado, en nuestro país constituye la principal causa de amputación no traumática. En este contexto, es importante establecer una conducta médica basada en la prevención y diagnóstico oportuno de las posibles complicaciones micro y macrovasculares asociadas con la diabetes mellitus, aunado al manejo multidisciplinario y el correspondiente tamizaje a todo paciente diabético, al momento del diagnóstico y de manera anual, en donde se valoren de forma integral las extremidades.



INTRODUCCIóN

El pie diabético es una de las complicaciones crónicas de los pacientes que padecen diabetes mellitus (DM), está definido como: la alteración de la estructura anatómica y funcional de la extremidad, a causa de hiperglucemia constante y sostenida en el organismo, lo que genera cambios a nivel neurológico y vascular; asimismo, se encuentra asociado a un factor detonante que va a formar una úlcera en el pie.1

A nivel mundial se encontró una prevalencia aproximada de 6.3%, con una incidencia anual de heridas en los pies de 2-6%. En el año 2018, en México la Encuesta Nacional de Salud y Nutrición (ENSANUT) reportó que 10.32% de la población cuenta con diagnóstico de DM.2,3 Se estima que 15-25% de los pacientes diabéticos, en el curso de su enfermedad, va a desarrollar úlceras en las extremidades inferiores, 40% de estos pacientes va a presentar una nueva úlcera en un año, 60% en tres años y 65% en cinco años, y un tercio de estas úlceras ocasionarán amputación de la extremidad.4

Una de las principales complicaciones del pie diabético es la amputación del miembro inferior afectado, algunos informes reportan que, en el mundo, al año se realizan más de un millón de amputaciones en pacientes diabéticos, lo que equivale a una amputación cada 30 segundos. La lesión menor, que evoluciona de manera desfavorable, en 85% de casos es responsable de la pérdida del miembro lesionado; existe evidencia de que 80% de dichas heridas se puede identificar y prevenir.5

Es importante establecer una conducta médica basada en la prevención y el diagnóstico oportuno de las posibles complicaciones micro y macrovasculares asociadas con la diabetes mellitus, debido a que en México la atención de estas complicaciones genera un coste aproximado de 7% del gasto nacional de salud y 0.4% del producto interno bruto. En promedio anual, se estima que el costo de atención a un paciente diabético sin complicaciones ronda los 707 dólares, mientras que cuando las presenta el costo aumenta 75% en la nefropatía diabética, 13% en complicaciones vasculares y 8% en presencia de retinopatía.6



PRESENTACIóN DEL CASO

Masculino de 46 años de edad con los siguientes antecedentes de importancia: antecedentes heredofamiliares: madre y padre con diagnóstico de diabetes mellitus; antecedentes personales patológicos: diabetes mellitus tipo 2 (DM2) de 18 años de diagnóstico, en tratamiento con pioglitazona una tableta vía oral cada 12 horas, metformina una tableta vía oral cada 12 horas, insulina NPH subcutánea 25 unidades internacionales (UI) por la mañana, más 12 UI por la noche; antecedente de úlcera, que se presenta hace seis meses en región dorso-plantar de pie derecho a nivel de la articulación metatarso-falángica, la cual fue tratada a base de remedios caseros, sin especificar de qué tipo, presenta remisión espontánea; toxicomanías: positivo a alcoholismo desde hace 31 años, consumo diario hasta llegar a la embriaguez; positivo a tabaquismo, desde los 15 años a razón de 10-20 cigarrillos por día (índice tabáquico: 23.25 paquetes/año),7 resto sin relevancia para el padecimiento.

El paciente acudió a consulta con un médico general por presentar fiebre no cuantificada, escalofríos, disfonía, rinorrea y tos con expectoración durante tres días. Se le indicó tratamiento antibiótico con azitromicina, una tableta cada 24 horas por cuatro días y, como antipirético, paracetamol, una tableta cada seis horas por cuatro días. Veinticuatro horas después, contactó al médico tratante vía remota (WhatsApp), al negar mejoría; por lo que se modificó el esquema de tratamiento a clindamicina, una tableta cada ocho horas hasta terminar una caja, más ciprofloxacino, una tableta cada 12 horas durante seis días. El paciente refirió que al cuadro clínico se agrega aumento de volumen, hiperemia, hipertermia y lesión ampular extensa en cara dorso lateral de extremidad pélvica derecha, motivo por el que acudió a una unidad privada de atención médica. A su ingreso, se completa de forma integral el expediente clínico y se le solicitan estudios de laboratorio. Biometría hemática: hemoglobina 14 g/dL, plaquetas 284,000, leucocitos 18,300, neutrófilos totales 86% y neutrófilos segmentados 85%; resto sin alteraciones aparentes. Química sanguínea: glucosa 349 mg/dL, urea: 30.2, creatinina: 0.86, HbA1c: 10.7, colesterol y triglicéridos normales, así como tiempos de coagulación normales.

Se decidió el ingreso a quirófano para realizar aseo quirúrgico; sin embargo, por ausencia de mejoría clínica y evolución desfavorable en las siguientes 24 horas, se realizó una segunda intervención con amputación del segundo al quinto ortejo del miembro inferior derecho; posteriormente, pasó a sala de recuperación con indicación de esquema antimicrobiano, antipirético, vigilancia y aseo de herida quirúrgica. Evolucionó favorablemente, sin presentar complicaciones ni eventualidades, por lo que fue dado de alta con cita de seguimiento en un mes, a la cual no se presentó.

Dos semanas después de su cita de seguimiento, acudió al Servicio de Urgencias de una institución pública por afectación de miembro inferior previamente intervenido. Las notas de urgencias reportan que la extremidad pélvica tiene aumento de volumen, hiperemia, hipertermia, secreción purulenta y fétida, dolor a la palpación superficial y pulsos ausentes. Se planteó como impresión diagnóstica pie diabético estadio IIID, de acuerdo con la clasificación de Texas.8

Se solicitaron pruebas complementarias que reportaron lo siguiente: ultrasonido: trombosis parcial de la vena poplítea, vena tibial anterior y posterior; biometría hemática: leucocitosis; química sanguínea: glucosa de 518 mg/dL; y el resto de los laboratorios sin alteraciones. Se solicitó interconsulta al Servicio de Cirugía, que valoró el caso y ofreció como tratamiento una amputación infracondílea derecha, la cual se realizó sin que se reportaran complicaciones transoperatorias. Se mantuvo en vigilancia bajo los cuidados del equipo de enfermería, además recibió curaciones de la herida quirúrgica, así como manejo con antibióticos y analgésicos. Presentó adecuada evolución y evidente mejoría clínica, por lo que se le otorga alta del servicio, con cita de seguimiento por el área de cirugía general. Continuó con manejo por parte de su médico familiar para el control de las patologías de base, para darle seguimiento a la evolución de la extremidad amputada y, eventualmente, para ser enviado a los servicios de rehabilitación y traumatología y ortopedia.

Síntesis de la queja. El paciente refirió que, debido a un cuadro respiratorio, asistió a consulta con el médico demandado, el cual indicó tratamiento farmacológico con antibiótico. Este tratamiento es referido por el paciente como el factor causal o desencadenante de las lesiones en la cara dorsolateral del pie derecho y de las complicaciones que se presentaron, mismas que culminaron con la amputación de su miembro inferior derecho.



DISCUSIóN

Como alusión a la síntesis de la queja, el tratamiento previo con terapia antibiótica ha demostrado una asociación estadísticamente significativa con el desarrollo de infecciones por agentes farmacorresistentes en pacientes con úlceras por pie diabético, lo cual contribuye al desarrollo de complicaciones, por ejemplo: ingreso hospitalario, tratamientos prolongados, mayor riesgo de infecciones drogorresistentes, mayores costos para la institución y para el paciente, entre otras.9 Sin embargo, un metaanálisis sobre los factores de riesgo de amputación de extremidad inferior en pacientes con úlceras por pie diabético, no estableció relación causal directa entre el uso previo de antibióticos y la amputación de la extremidad. Más bien, la presencia de factores de riesgo como niveles de HbA1c > 7%, el tabaquismo (OR = 1.19), el antecedente de úlceras (OR = 2.48), gangrena (OR = 10.90), leucocitosis, entre otros, son los factores que contribuyen con mayor relación a dicho desenlace.10

El primer nivel de atención es un pilar importante en la prevención y diagnóstico oportuno de las enfermedades y sus posibles complicaciones. Por ende, se recomienda establecer la revisión total del paciente por parte del personal de salud, además de identificar de forma precoz los posibles factores de riesgo relacionados con el desarrollo de complicaciones, para simultáneamente disminuir la presencia de eventos adversos.11

Ante la presencia de un paciente diabético se deben seguir las recomendaciones establecidas por las Guías de Práctica Clínica, así como establecer una adecuada relación médico-paciente, completar de forma plena la historia y el expediente clínico, además de realizar exploración física completa, que oriente y ayude como complemento a la hora de emitir un diagnóstico, pronóstico y tratamiento.5

El manejo de la diabetes mellitus (DM) debe ser multidisciplinario, en donde exista la participación activa del médico general, médicos especialistas, equipo de enfermería, nutrición, psicología, trabajo social, entre otros profesionales de la salud. En la Figura 1 se establecen 10 recomendaciones clave para ofrecer un manejo integral a cada paciente, con las cuales prevenir, diagnosticar y dar tratamiento de las posibles complicaciones, tanto micro como macrovasculares, asociadas con la enfermedad.12

Una de las complicaciones de la DM es el pie diabético, que constituye la principal causa de amputación no traumática en nuestro país.6 Algunos reportes hacen referencia a que una hemoglobina glucosada por arriba de 7%, tabaquismo, diabetes > cinco años de evolución, edad > 40 años y lesión ulcerativa previa se asocian con un riesgo incrementado de padecer pie diabético.8 Estos datos son relevantes debido a que el caso que se analiza en esta revisión cumple con múltiples factores de riesgo; así como una mayor probabilidad, inherente al diagnóstico de DM y al descontrol metabólico que presenta el paciente, de desarrollar pie diabético y simultáneamente fomentar la aparición de complicaciones en su estancia dentro y fuera del hospital.

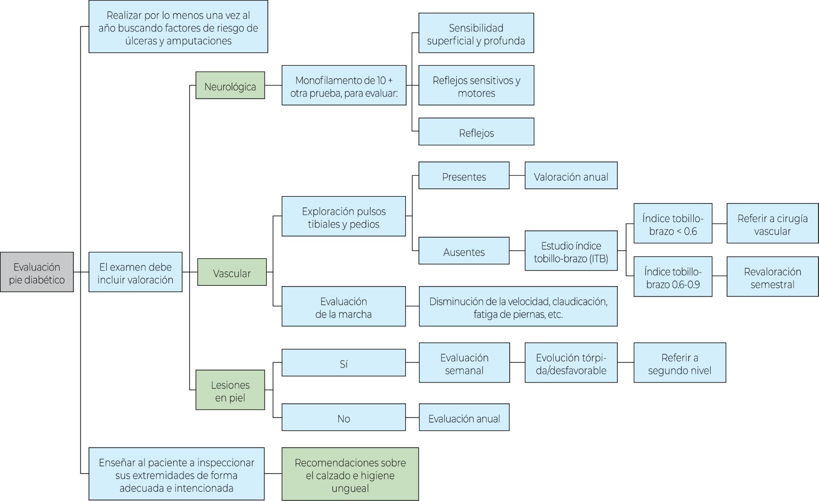
En este contexto, cuando se detecta un paciente diabético con factores de riesgo, está justificado realizar de forma sistémica, al momento del diagnóstico y de manera anual, la evaluación de las extremidades inferiores, con la finalidad de realizar un diagnóstico oportuno del pie diabético; dicha evaluación incluye la inspección del pie, la valoración del calzado y de la sensibilidad de las extremidades (monofilamento de 10 g, el biotensiómetro o prueba del diapasón); así como, la identificación de los pulsos pedios y tibiales; seguido del tamizaje de insuficiencia arterial periférica con el índice tobillo-brazo, entre otras acciones. En la Figura 2 se presenta un mapa a manera de resumen con las recomendaciones establecidas por la American Diabetes Association (ADA) y las Guías Prácticas del International Working Group on the Diabetic Foot 2019 (IWGDF, por sus siglas en inglés), para realizar una adecuada y completa valoración del paciente diabético y cuando se recomienda referir a segundo nivel.13,14

A la hora de establecer el diagnóstico de pie diabético existen diversas escalas para poder clasificar el nivel de afectación de la extremidad y, con base en esto, definir el tratamiento y plan de seguimiento. Las guías recomiendan utilizar, ante todo paciente diabético, el sistema de estratificación de riesgo de IWGDF, la clasificación de Meggitt-Wagner (Tabla 1), la clasificación de pie diabético de la Universidad de Texas (Tabla 2) y la clasificación del riesgo de pie diabético y frecuencia de inspección (Tabla 3).6,13,14

Estas escalas son útiles para el médico de primer nivel, ya que le permiten estadificar la patología y, a su vez, definir la severidad de la afección y el manejo terapéutico que se va a establecer. Por ejemplo, la clasificación de la Universidad de Texas tiene dos criterios fundamentales: profundidad de la lesión, que va del grado 0 al grado 3, y la presencia de infección/isquemia, que se establece con letras y va de la A a la D (A: sin infección o isquemia, B: presencia de infección, C: presencia de isquemia, y D: presencia de infección e isquemia). Basado en la estatificación se planteará el manejo terapéutico y la referencia a segundo nivel.15

Cabe destacar el papel que tiene la participación activa del paciente sobre su tratamiento. Ya que se ha demostrado que aproximadamente 65% de los pacientes con DM no cumple con las recomendaciones terapéuticas.16 En el caso analizado podemos sospechar una mala adherencia terapéutica; puesto que, a pesar de tener un manejo con triple esquema hipoglucemiante, el paciente presenta cifras de glucosa sérica mayores a 300 mg/dL, así como una hemoglobina glucosada mayor a 10, éste es un marcador que señala que en los últimos tres meses se ha mantenido fuera de metas terapéuticas.3

Se debe tener en cuenta que el paciente refiere el uso de tratamientos alternativos o caseros para la atención de la lesión en la extremidad. Debido a que la mayoría de estos remedios herbales no se sustentan bajo estudios concluyentes, se debe tener cautela al emplearlos, ya que se desconoce su nivel de eficacia y seguridad.17 Es necesario explicar a los pacientes sobre los probables riesgos que estos pueden traer a su salud y, a su vez, puntualizar que tampoco se aconseja reemplazar los tratamientos médicos convencionales, y no está recomendado el uso simultáneo de dichas terapias; en caso de que no se sigan las recomendaciones, los eventos adversos que se presenten serán bajo la responsabilidad del paciente.18



CONCLUSIONES

El tratamiento antibiótico proporcionado para el cuadro de faringoamigdalitis no se asoció con el desarrollo de la úlcera por pie diabético, ni con las complicaciones que se presentaron posteriormente. Se estableció una relación causal con los factores de riesgo que presentaba el aquejado, aunado a su descontrol metabólico y el mal apego a las distintas terapéuticas empleadas durante la evolución de su padecimiento.

Es importante que, como personal de salud, informemos y creemos consciencia en nuestros pacientes sobre su salud, de igual manera es necesario crear una adecuada relación médico-paciente para poder resolver, explicar y analizar las dudas e inquietudes que se generan en el paciente. Se debe enseñar y orientar sobre sus patologías con un enfoque en la prevención de complicaciones y, en caso de que ya se encuentren presentes, establecer el tratamiento y diagnóstico oportuno de éstas. Además de establecer un adecuado plan higiénico-dietético, que es un pilar fundamental del tratamiento, desde el diagnóstico y durante toda la evolución de la enfermedad.


REFERENCIAS (EN ESTE ARTÍCULO)

  1. Martín Muñoz MC, Albarrán Juan ME, Lumbreras Marín EM. Revisión sobre el dolor neuropático en el síndrome del pie diabético. An Med Interna (Madrid) [Internet]. 2004; 21 (9): 50-55. Disponible en: http://scielo.isciii.es/scielo.php?script=sci_arttext&pid=S0212-71992004000900008&lng=es

  2. INEGI. Estadísticas a propósito del día mundial de la diabetes (14 de noviembre). Datos nacionales [Internet]. 2021. Disponible en: https://www.inegi.org.mx/contenidos/saladeprensa/aproposito/2021/EAP_Diabetes2021.pdf

  3. Diagnóstico y tratamiento farmacológico de la diabetes mellitus tipo 2 en el primer nivel de atención. Guía de Evidencias y Recomendaciones: Guía de Práctica Clínica. México: Instituto Mexicano del Seguro Social; 2018. Disponible en: https://www.imss.gob.mx/sites/all/statics/guiasclinicas/718GER.pdf

  4. Ha Van G, Amouyal C, Perrier A, Haddad J, Bensimon Y, Bourron O et al. Pie diabético. EMC - Podología. 2019; 21 (1): 1-21. Disponible en: https://doi.org/10.1016/S1762-827X(18)41662-8

  5. Rojo García DA, López Flores R, Carballo Ordoñez F, Rojo García DA, López Flores R, Carballo Ordoñez F. Pie diabético y estilo de vida: Reporte de caso. Rev Fac Med Hum [Internet]. 2022; 22 (1): 201-205. Disponible en: http://www.scielo.org.pe/scielo.php?pid=S2308-05312022000100201&script=sci_arttext

  6. Prevención, diagnóstico, tratamiento y rehabilitación del pie diabético. Guía de Práctica Clínica: Evidencias y Recomendaciones. México: CENETEC; 2020 [citado 12 de mayo de 2022]. Disponible en: http://www.cenetec-difusion.com/CMGPC/GPC-SS-005-20/ER.pdf

  7. Diagnóstico y tratamiento de cáncer pulmonar de células no pequeñas. Guía de Evidencias y Recomendaciones: Guía de Práctica Clínica. México: CENETEC; 2019 [citado 22 de mayo de 2022]. Disponible en: http://www.cenetec-difusion.com/CMGPC/GPC-IMSS-030-19/ER.pdf

  8. Calles O, Sánchez M, Miranda T, Villalta D, Paoli M. Factores de riesgo para el desarrollo de pie diabético. RVEM [Internet]. 2020; 18 (2): 65-79. Disponible en: https://www.redalyc.org/articulo.oa?id=375564082004

  9. Yan X, Song J, Zhang L, Li X. Analysis of risk factors for multidrug-resistant organisms in diabetic foot infection. BMC Endocr Disord. 2022; 22 (1): 46. Available in: https://doi.org/10.1186/s12902-022-00957-0

  10. Lin C, Liu J, Sun H. Risk factors for lower extremity amputation in patients with diabetic foot ulcers: A meta-analysis. PLoS One. 2020; 15 (9): e0239236. doi: 10.1371/journal.pone.0239236.

  11. Palma C. Prevención de complicaciones microvasculares de la diabetes mellitus 2 [Internet]. 2021 [Citado 16 de mayo de 2022]. Disponible en: https://medicina.uc.cl/wp-content/uploads/2021/06/prevencion-complicaciones-microva-diabetes-milletus-2.pdf

  12. Reyes-García R, Moreno-Pérez O, Tejera-Pérez C, Fernández-García D, Bellido-Castañeda V, de la Torre Casares ML et al. Documento de abordaje integral de la diabetes tipo 2. Sociedad Española de Endocrinología, Diabetes y Nutrición. 2019; 66 (7): 443-458. Disponible en: https://doi.org/10.1016/j.endinu.2018.10.010

  13. Cano Pérez JF. 10: Diabetes mellitus. En: Zurro AM, Cano Pérez JF, Badia JG. Atención primaria. Problemas de salud en la consulta de medicina de familia. 8a edición. España: Elsevier; 2019. pp. 236-271. Disponible en: https://doi.org/10.1016/j.appr.2018.12.001

  14. Schaper NC, van Netten JJ, Apelqvist J et al. Guías del IWGDF para la prevención y el manejo de la enfermedad de pie diabético [Internet]. The International Working Group on the Diabetic Foot; 2019. Disponible en: https://iwgdfguidelines.org/wp-content/uploads/2020/03/IWGDF-Guidelines-2019_Spanish.pdf

  15. González de la Torre H, Mosquera Fernández A, Quintana Lorenzo ML, Perdomo Pérez E, Quintana Montesdeoca MP. Clasificaciones de lesiones en pie diabético: un problema no resuelto. Gerokomos [Internet]. 2012; 23 (2): 75-87. Disponible en: https://dx.doi.org/10.4321/S1134-928X2012000200006

  16. Ramos Rangel Y, Morejón Suárez R, Gómez Valdivia M, Reina Suárez M, Rangel Díaz C, Cabrera Macías Y. Adherencia terapéutica en pacientes con diabetes mellitus tipo 2. Rev Finlay [Internet]. 2017; 7 (2): 89-98. Disponible en: http://scielo.sld.cu/scielo.php?script=sci_arttext&pid=S2221-24342017000200004&lng=es

  17. Sánchez Bermúdez C, Nava Galán MG. Análisis de la automedicación como problema de salud. Rev Enf Neurol (Mex). 2012; 11 (3): 159-162. Disponible en: https://doi.org/10.37976/enfermeria.v11i3.148

  18. Avello LM, Cisternas FI. Fitoterapia, sus orígenes, características y situación en Chile. Rev Méd Chile. 2010; 138 (10): 1288-1293. Disponible en: http://www.scielo.cl/scielo.php?script=sci_arttext&pid=S0034-98872010001100014&lng=es



AFILIACIONES

1 Médico pasante del Servicio Social, Facultad de Medicina de la Universidad Nacional Autónoma de México. México.

2 Investigador en Ciencias Médicas.

3 Doctor en Psicología.

4 Comisión Nacional de Arbitraje Médico.



Conflicto de intereses: no existe conflicto de intereses en el presente trabajo.

Financiamiento: los autores declaran que no se recibió financiamiento para realizar este artículo.



CORRESPONDENCIA

RD. rogelio.huerta.diaz@outlook.com




Recibido: 20/10/2022. Aceptado: 24/11/2022

Figura 1
Figura 2
Tabla 1
Tabla 2
Tabla 3

2020     |     www.medigraphic.com

Mi perfil

C?MO CITAR (Vancouver)

Rev CONAMED. 2022;27

ARTíCULOS SIMILARES

CARGANDO ...