medigraphic.com
ENGLISH

Revista Mexicana de Medicina Transfusional

ISSN 2007-6509 (Impreso)
Órgano oficial de la Asociación Mexicana de Medicina Transfusional A.C.
  • Mostrar índice
  • Números disponibles
  • Información
    • Información general        
    • Directorio
  • Publicar
    • Instrucciones para autores        
  • medigraphic.com
    • Inicio
    • Índice de revistas            
    • Registro / Acceso
  • Mi perfil

2025, Número S1

<< Anterior Siguiente >>

Rev Mex Med Transfus 2025; 17 (S1)


Programas de donantes con fenotipo poco común: situación Latinoamericana

Núñez Ahumada, María Antonieta1
Texto completo Cómo citar este artículo 10.35366/121340

DOI

DOI: 10.35366/121340
URL: https://dx.doi.org/10.35366/121340

Idioma: Español
Referencias bibliográficas: 5
Paginas: s93-96
Archivo PDF: 525.77 Kb.


PALABRAS CLAVE

Sin palabras Clave





ABREVIATURAS:

  • AAF = antígenos de alta frecuencia
  • FPC = fenotipos poco comunes
  • GCIAMT = Grupo Cooperativo Iberoamericano de Medicina Transfusional
  • IRDP = International Rare Donor Panel (Panel Internacional de Donantes Raros)
  • ISBT = International Society of Blood Transfusion (Sociedad Internacional de Transfusión Sanguínea)

Los fenotipos de grupo sanguíneo poco comunes corresponden, en general, a la ausencia de un antígeno considerado de alta frecuencia, el que está presente en más de 99% de la población. Los fenotipos poco comunes (FPC) en algunos casos pueden ser tan infrecuentes que sólo se encuentran en 1 por 1,000 donantes, 1 por 10,000 o, incluso, en menos.1

Entre los FPC también se encuentran los llamados fenotipos nulos, en los que están ausentes todos los antígenos de un determinado sistema de grupo sanguíneo, por ausencia de la proteína o glicoproteína donde habitualmente estos antígenos residen.1

Los fenotipos en los que están ausentes varios antígenos comunes, también se consideran poco comunes por la dificultad que conlleva encontrar a donantes portadores de ese mismo fenotipo.1

Además de la definición basada en frecuencia, los FPC corresponden a fenotipos que son difícil de encontrar cuando un paciente lo necesita; es por esto que no consideramos a los portadores de antígenos de baja frecuencia como FPC, debido a que éstos no representan ningún problema en la transfusión sanguínea cuando es necesario encontrar donantes en los que el antígeno de baja frecuencia esté ausente, ya que esto va a ocurrir en la inmensa mayoría de ellos.2

La identificación de donantes con FPC requiere de grandes esfuerzos colaborativos que no pueden ser llevados a cabo por servicios de sangre aislados, por la baja probabilidad de encontrar el fenotipo, y por las capacidades técnicas que requiere un laboratorio de inmunohematología de referencia para identificar un FPC y los aloanticuerpos contra antígenos de alta frecuencia (AAF) o múltiples aloanticuerpos que pueden presentar estos pacientes.

Es muy importante, y a la vez muy difícil, identificar con precisión los anticuerpos contra AAF, los cuales se pueden presentar solos, acompañados de aloanticuerpos comunes, o de autoanticuerpos. Por lo que es necesario disponer de diferentes métodos inmunohematológicos para identificarlos y contar con profesionales entrenados en métodos de inmunohematología avanzada. Las técnicas de adsorción/elusión, el uso de enzimas proteolíticas y de reactivos sulfhidrilos son relevantes en la investigación de los anticuerpos contra AAF, y el genotipado en estos casos es una herramienta indispensable.1,2

La transfusión sanguínea en pacientes con FPC aloinmunizados es un gran desafío para todos los países, la que en muchos casos requiere de la colaboración internacional para encontrar sangre compatible.

Para apoyar la necesidad de encontrar sangre con FPC, desde hace muchos años existen registros de donantes con FPC, principalmente en países desarrollados,.

Los registros de donantes con fenotipo poco común (RFPC) son bases de datos que tienen registrados donantes voluntarios y fidelizados, que poseen un FPC, el cual es necesario para la terapia transfusional de un paciente para el que no existe una alternativa a la transfusión.2

Los requisitos que debe cumplir un donante para ingresar a un registro de este tipo son: 1) tener un FPC confirmado por biología molecular, y 2) que el donante esté informado de su fenotipo, y que se haya comprometido de asistir al centro de donación cuando se requiera.3

En Latinoamérica, hasta hace pocos años, sin considerar a Brasil, los pacientes o donantes con FPC descritos casi no existían. En el año 2019, sólo Brasil tenía un registro de donantes con FPC, y era el único país de Latinoamérica con representantes en el Grupo de Trabajo de Donantes Raros de la Sociedad Internacional de Transfusión Sanguínea (ISBT). En ese mismo año y en el seno del Grupo Cooperativo Iberoamericano de Medicina Transfusional, el Dr. Eduardo Muñiz-Diaz, junto al Dr. Jorge Curbelo y la Dra. Ana Claudia Perón realizaron una encuesta entre los asociados del Grupo Cooperativo Iberoamericano de Medicina Transfusional (GCIAMT), con el objetivo de conocer las capacidades inmunohematológicas existentes en los países de Latinoamérica y con el sueño de crear un Registro Iberoamericano de Donantes con FPC. De las respuestas recibidas, se contactaron a profesionales de cinco países (Dr. Carlos Cotorruelo y Lic. Silvia Margineda de Argentina, Dra. María Antonieta Núñez de Chile, Lic. Paula Gaviria de Colombia, Dr. Héctor Baptista de México y Lic. Carlos Penalillo de Perú) para conformar el Grupo de Trabajo de "Hematíes y donantes con fenotipo poco común del GCIAMT", y posteriormente se unieron la Dra. Romi Alcaraz de Paraguay, la Lic. Igseda Valdés de Panamá, la Lic. Fernanda Bangueses de Uruguay y el Dr. Emmanuel de México.4

Actualmente, en 2025, el registro de donantes con FPC está formado por 10 representantes de ocho países y coordinado por el Dr. Eduardo Muñiz de España (Figura 1), cuatro de sus representantes (Dr. Eduardo Múñiz, Dr. Carlos Cotorruelo, Dra. Paula Gaviria y Dra. M. Antonieta Núñez) forman parte del Grupo de Trabajo de Donantes Raros de la ISBT, y cuenta con 178 donantes 100% caracterizados, siendo los FPC más frecuentes: 55 Fy nulo, 48 k negativo y 29 Dib negativo, además de incluir FPC muy raros como tres donantes K0, 2 Lu(a-b-) y 1 Ge-2-3, 1H-. Es muy importante resaltar que detrás de cada uno de los representantes existen profesionales expertos comprometidos con el proyecto que han sido clave para el crecimiento y mantención del registro de Iberoamérica, muchos de éstos están organizados en grupos de trabajo nacionales.5

Los requisitos que deben cumplir los pacientes para los que se solicita hematíes con FPC son:

  • 1. Ser portador de un FPC, haber desarrollado un aloanticuerpo contra un AAF y no contar con una alternativa a la terapia transfusional para el tratamiento.
  • 2. No contar con familiares que tengan el mismo FPC que puedan donar sangre para el paciente.
  • 3. La indicación de transfundir debe haber sido rigurosamente evaluada por el médico tratante, quien tiene que emitir una solicitud de transfusión, en la que queda claramente indicada y justificada la necesidad de transfundir al paciente.
  • 4. Se debe disponer del consentimiento firmado del paciente para recibir sangre alogénica.1

Los estudios inmunohematológicos requeridos para la solicitud de sangre al registro de donantes con FPC son:

  • 1. Caracterización serológica del fenotipo y, siempre que sea posible, molecular.
  • 2. Identificación del anticuerpo o aloanticuerpos presentes en el paciente, incluyendo el estudio de la presencia de aloanticuerpos ocultos mediante técnicas de adsorción diferencial.1

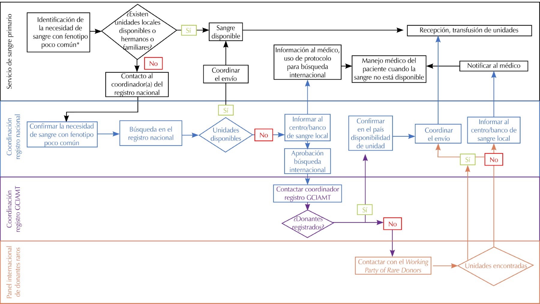
La Figura 2 muestra el "flujograma de solicitud de hematíes con fenotipo poco común", descrito en el procedimiento para la solicitud y el envío de concentrado(s) de hematíes con FPC publicado en la página del GCIAMT.1

La solicitud se realiza en forma escalada, en primer lugar, al coordinador nacional, quien revisa la existencia del FPC solicitado en el registro nacional y de no existir acude al coordinador del registro del GCIAMT, quien evalúa la presencia del fenotipo requerido en el registro Iberoamericano, de no encontrar donantes con el fenotipo de interés, el coordinador del GCIAMT se pondrá en contacto con el "International Rare Donor Panel" (IRDP) de la Organización Mundial de la Salud (OMS) (Bristol, Reino Unido).1

En los últimos seis años, la realidad de los FPC se ha transformado en Latinoamérica. La visión, el trabajo, el compromiso y la colaboración de profesionales de toda Iberoamérica han hecho realidad el sueño de algunos que pensaron en tener algún día un registro de donantes de Latinoamérica con fenotipos poco comunes.


REFERENCIAS (EN ESTE ARTÍCULO)

  1. Procedimientos para la solicitud y el envío de concentrado(s) de hematíes con fenotipo poco común. Disponible en: https://gciamt.org/wp-content/uploads/2025/05/Procedimiento-de-Solicitud-y-Envio-de-Concentrados-de-Hematies-con-Fenotipo-Poco-Comun.pdf

  2. Nance S, Scharberg EA, Thornton N, Yahalom V, Sareneva I, Lomas-Francis C. International rare donor panels: a review. Vox Sang. 2016; 110 (3): 209-218.

  3. Protocolo para ingreso de donantes al registro iberoamericano de donantes con grupos sanguíneos poco comunes. Disponible en: https://gciamt.org/wp-content/uploads/2024/05/Protocolo-para-ingreso-de-Donantes-al-Registro-Iberoamericano-de-Donantes-de-Grupos-Sanguineos-Raros.pdf

  4. Establishing a new rare donor programme in Ibero-America. Available in: https://gciamt.org/wp-content/uploads/2024/05/Transfusion-Today-Dr.-Muniz.jpeg

  5. Registro Iberoamericano de Donantes con Grupos Sanguíneos Poco Comunes. Disponible en: https://gciamt.org/registro-iberoamericano-de-donantes-con-grupos-sanguineos-poco-comunes/



AFILIACIONES

1 Banco de Sangre de Clínica Santa María y Universidad Diego Portales. Santiago de Chile.




Figura 1
Figura 2

2020     |     www.medigraphic.com

Mi perfil

C?MO CITAR (Vancouver)

Rev Mex Med Transfus. 2025;17

ARTíCULOS SIMILARES

CARGANDO ...